#include <shapelst.h>
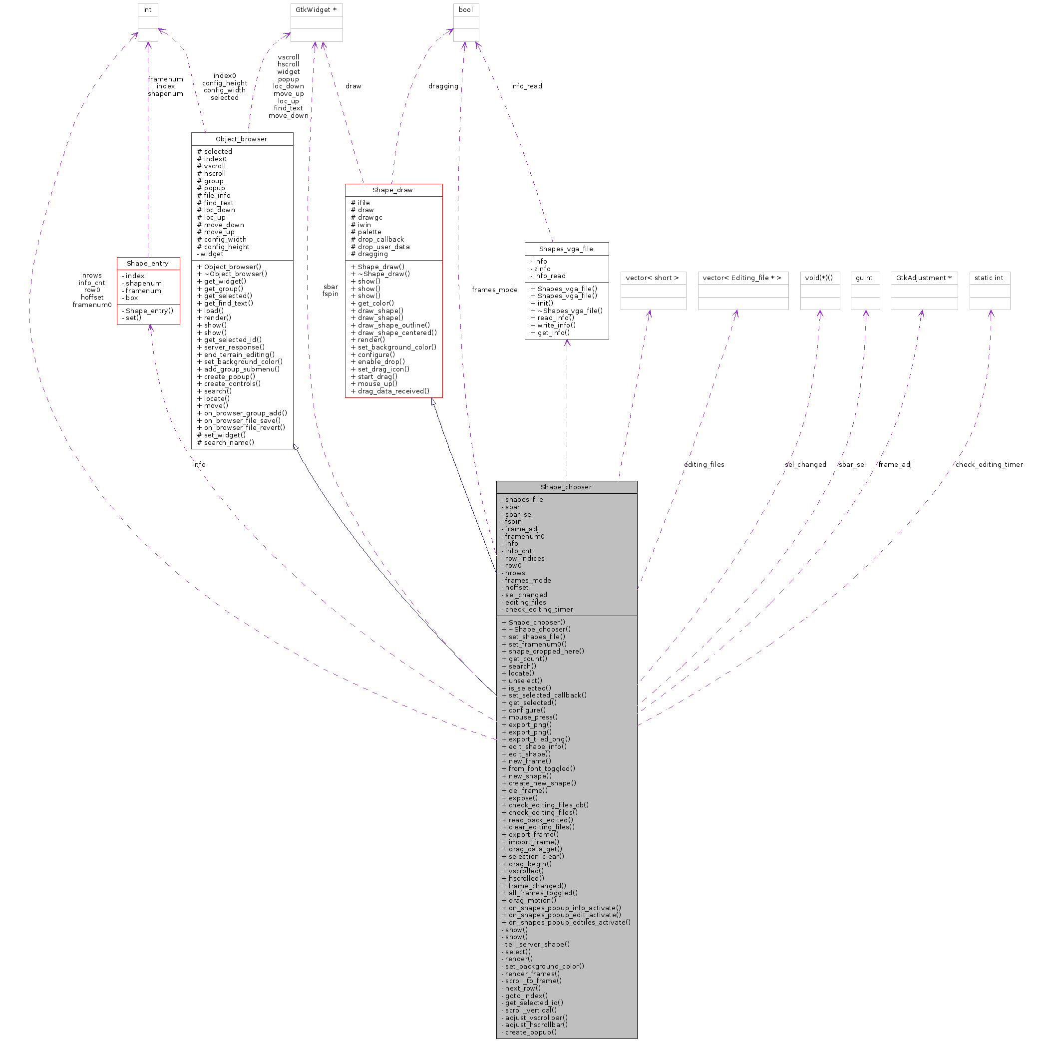
Inheritance diagram for Shape_chooser:


Public Member Functions | |
| Shape_chooser (Vga_file *i, unsigned char *palbuf, int w, int h, Shape_group *g=0, Shape_file_info *fi=0) | |
| virtual | ~Shape_chooser () |
| void | set_shapes_file (Shapes_vga_file *sh) |
| void | set_framenum0 (int f) |
| void | shape_dropped_here (int file, int shapenum, int framenum) |
| int | get_count () |
| virtual void | search (const char *srch, int dir) |
| virtual void | locate (bool upwards) |
| void | unselect (bool need_render=true) |
| int | is_selected () |
| void | set_selected_callback (void(*fun)()) |
| int | get_selected (int &shapenum, int &framenum) |
| gint | configure (GdkEventConfigure *event) |
| gint | mouse_press (GtkWidget *widget, GdkEventButton *event) |
| time_t | export_png (const char *fname) |
| time_t | export_png (const char *fname, Image_buffer8 &img, int xoff, int yoff) |
| time_t | export_tiled_png (const char *fname, int tiles, bool bycols) |
| void | edit_shape_info () |
| void | edit_shape (int tiles=0, bool bycols=false) |
| void | new_frame () |
| void | from_font_toggled (bool on) |
| void | new_shape () |
| void | create_new_shape () |
| void | del_frame () |
Static Public Member Functions | |
| static gint | expose (GtkWidget *widget, GdkEventExpose *event, gpointer data) |
| static gint | check_editing_files_cb (gpointer data) |
| static gint | check_editing_files () |
| static void | read_back_edited (Editing_file *ed) |
| static void | clear_editing_files () |
| static void | export_frame (char *fname, gpointer user_data) |
| static void | import_frame (char *fname, gpointer user_data) |
| static void | drag_data_get (GtkWidget *widget, GdkDragContext *context, GtkSelectionData *data, guint info, guint time, gpointer data) |
| static gint | selection_clear (GtkWidget *widget, GdkEventSelection *event, gpointer data) |
| static gint | drag_begin (GtkWidget *widget, GdkDragContext *context, gpointer data) |
| static void | vscrolled (GtkAdjustment *adj, gpointer data) |
| static void | hscrolled (GtkAdjustment *adj, gpointer data) |
| static void | frame_changed (GtkAdjustment *adj, gpointer data) |
| static void | all_frames_toggled (GtkToggleButton *btn, gpointer user_data) |
| static gint | drag_motion (GtkWidget *widget, GdkEventMotion *event, gpointer data) |
| static void | on_shapes_popup_info_activate (GtkMenuItem *item, gpointer udata) |
| static void | on_shapes_popup_edit_activate (GtkMenuItem *item, gpointer udata) |
| static void | on_shapes_popup_edtiles_activate (GtkMenuItem *item, gpointer udata) |
Private Member Functions | |
| virtual void | show (int x, int y, int w, int h) |
| virtual void | show () |
| void | tell_server_shape () |
| void | select (int new_sel) |
| virtual void | render () |
| virtual void | set_background_color (guint32 c) |
| void | render_frames () |
| void | scroll_to_frame () |
| int | next_row (int start) |
| void | goto_index (int index) |
| virtual int | get_selected_id () |
| void | scroll_vertical (int newindex) |
| void | adjust_vscrollbar () |
| void | adjust_hscrollbar (int newmax) |
| virtual GtkWidget * | create_popup () |
Private Attributes | |
| Shapes_vga_file * | shapes_file |
| GtkWidget * | sbar |
| guint | sbar_sel |
| GtkWidget * | fspin |
| GtkAdjustment * | frame_adj |
| int | framenum0 |
| Shape_entry * | info |
| int | info_cnt |
| std::vector< short > | row_indices |
| int | row0 |
| int | nrows |
| bool | frames_mode |
| int | hoffset |
| void(* | sel_changed )() |
Static Private Attributes | |
| static std::vector< Editing_file * > | editing_files |
| static int | check_editing_timer |
Definition at line 61 of file shapelst.h.
| Shape_chooser::Shape_chooser | ( | Vga_file * | i, | |
| unsigned char * | palbuf, | |||
| int | w, | |||
| int | h, | |||
| Shape_group * | g = 0, |
|||
| Shape_file_info * | fi = 0 | |||
| ) |
Definition at line 2156 of file shapelst.cc.
References Configure_chooser(), Mouse_press(), Mouse_release(), and on_draw_key_press().
Here is the call graph for this function:

| Shape_chooser::~Shape_chooser | ( | ) | [virtual] |
Definition at line 2289 of file shapelst.cc.
| void Shape_chooser::show | ( | int | x, | |
| int | y, | |||
| int | w, | |||
| int | h | |||
| ) | [private, virtual] |
Implements Object_browser.
Definition at line 114 of file shapelst.cc.
References Shape_draw::draw, Shape_draw::drawgc, Rectangle::h, Exult_server::info, Object_browser::selected, Shape_draw::show(), Rectangle::w, Rectangle::x, and Rectangle::y.
Referenced by expose(), frame_changed(), and import_frame().
Here is the call graph for this function:

| virtual void Shape_chooser::show | ( | ) | [inline, private, virtual] |
Implements Object_browser.
Definition at line 84 of file shapelst.h.
References Shape_draw::draw.
Referenced by mouse_press().
| void Shape_chooser::tell_server_shape | ( | ) | [private] |
Definition at line 133 of file shapelst.cc.
References ExultStudio::get_instance(), Exult_server::info, Exult_server::maxlength, Object_browser::selected, ExultStudio::send_to_server(), Exult_server::set_edit_shape, and Write2().
Referenced by select().
Here is the call graph for this function:

| void Shape_chooser::select | ( | int | new_sel | ) | [private] |
Definition at line 156 of file shapelst.cc.
References frame_adj, fspin, ExultStudio::get_instance(), Vga_file::get_num_frames(), ExultStudio::get_shape_name(), Shape_draw::ifile, Exult_server::info, len, sbar, sbar_sel, Object_browser::selected, shapes_file, and tell_server_shape().
Referenced by render(), and render_frames().
Here is the call graph for this function:

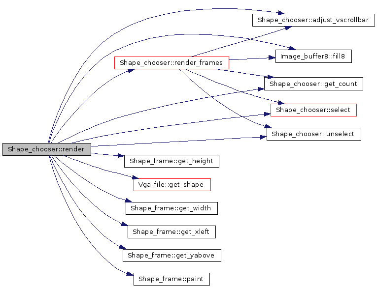
| void Shape_chooser::render | ( | ) | [private, virtual] |
Implements Object_browser.
Definition at line 191 of file shapelst.cc.
References adjust_vscrollbar(), Shape_draw::draw, Image_buffer8::fill8(), framenum0, frames_mode, get_count(), Shape_frame::get_height(), Vga_file::get_shape(), Shape_frame::get_width(), Shape_frame::get_xleft(), Shape_frame::get_yabove(), Object_browser::group, Shape_draw::ifile, Object_browser::index0, Exult_server::info, info_cnt, Shape_draw::iwin, nrows, Shape_frame::paint(), render_frames(), row0, row_indices, select(), Object_browser::selected, and unselect().
Referenced by configure(), frame_changed(), import_frame(), and mouse_press().
Here is the call graph for this function:

| virtual void Shape_chooser::set_background_color | ( | guint32 | c | ) | [inline, private, virtual] |
Reimplemented from Object_browser.
Definition at line 90 of file shapelst.h.
References Shape_draw::set_background_color().
Here is the call graph for this function:

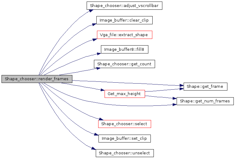
| void Shape_chooser::render_frames | ( | ) | [private] |
Definition at line 324 of file shapelst.cc.
References adjust_vscrollbar(), Image_buffer::clear_clip(), Shape_draw::draw, Vga_file::extract_shape(), Image_buffer8::fill8(), Ucscript::frame, get_count(), Shape::get_frame(), Get_max_height(), Shape::get_num_frames(), Object_browser::group, hoffset, Shape_draw::ifile, Object_browser::index0, Exult_server::info, info_cnt, Shape_draw::iwin, nrows, row0, row_indices, select(), Object_browser::selected, Image_buffer::set_clip(), and unselect().
Referenced by render().
Here is the call graph for this function:

| void Shape_chooser::scroll_to_frame | ( | ) | [private] |
Definition at line 418 of file shapelst.cc.
References Shape_draw::draw, Vga_file::extract_shape(), Shape::get_frame(), Shape_frame::get_width(), Get_x_offset(), hoffset, Object_browser::hscroll, Shape_draw::ifile, Exult_server::info, and Object_browser::selected.
Referenced by frame_changed().
Here is the call graph for this function:

| int Shape_chooser::next_row | ( | int | start | ) | [private] |
Definition at line 449 of file shapelst.cc.
References Shape_draw::draw, framenum0, frames_mode, get_count(), Vga_file::get_shape(), Shape_frame::get_width(), Object_browser::group, Shape_draw::ifile, Exult_server::info, and Object_browser::selected.
Referenced by goto_index().
Here is the call graph for this function:

| void Shape_chooser::goto_index | ( | int | index | ) | [private] |
Definition at line 491 of file shapelst.cc.
References adjust_vscrollbar(), frames_mode, get_count(), Object_browser::index0, info_cnt, next_row(), nrows, row0, row_indices, and Object_browser::vscroll.
Referenced by all_frames_toggled(), and configure().
Here is the call graph for this function:

| virtual int Shape_chooser::get_selected_id | ( | ) | [inline, private, virtual] |
Reimplemented from Object_browser.
Definition at line 96 of file shapelst.h.
References info, Object_browser::selected, and Shape_entry::shapenum.
| void Shape_chooser::scroll_vertical | ( | int | newindex | ) | [private] |
| void Shape_chooser::adjust_vscrollbar | ( | ) | [private] |
Definition at line 1783 of file shapelst.cc.
Referenced by goto_index(), render(), and render_frames().
| void Shape_chooser::adjust_hscrollbar | ( | int | newmax | ) | [private] |
| GtkWidget * Shape_chooser::create_popup | ( | ) | [private, virtual] |
Reimplemented from Object_browser.
Definition at line 2110 of file shapelst.cc.
References EStudio::Add_menu_item(), Object_browser::create_popup(), ExultStudio::get_image_editor(), ExultStudio::get_instance(), ExultStudio::get_vgafile(), on_shapes_popup_export(), on_shapes_popup_import(), on_shapes_popup_new_frame(), and on_shapes_popup_new_shape().
Referenced by mouse_press().
Here is the call graph for this function:

| void Shape_chooser::set_shapes_file | ( | Shapes_vga_file * | sh | ) | [inline] |
Definition at line 106 of file shapelst.h.
References shapes_file.
Referenced by Image_file_info::create_browser().
| void Shape_chooser::set_framenum0 | ( | int | f | ) | [inline] |
Definition at line 108 of file shapelst.h.
References framenum0.
Referenced by Image_file_info::create_browser().
| void Shape_chooser::shape_dropped_here | ( | int | file, | |
| int | shapenum, | |||
| int | framenum | |||
| ) |
Definition at line 2013 of file shapelst.cc.
References ExultStudio::get_instance(), and ExultStudio::update_group_windows().
Here is the call graph for this function:

| int Shape_chooser::get_count | ( | ) |
Definition at line 2033 of file shapelst.cc.
Referenced by goto_index(), next_row(), render(), and render_frames().
| void Shape_chooser::search | ( | const char * | srch, | |
| int | dir | |||
| ) | [virtual] |
Reimplemented from Object_browser.
Definition at line 2044 of file shapelst.cc.
References ExultStudio::get_instance(), and ExultStudio::get_shape_name().
Here is the call graph for this function:

| void Shape_chooser::locate | ( | bool | upwards | ) | [virtual] |
Reimplemented from Object_browser.
Definition at line 2090 of file shapelst.cc.
References ExultStudio::get_instance(), Exult_server::locate_shape, Exult_server::maxlength, ExultStudio::send_to_server(), and Write2().
Here is the call graph for this function:

| void Shape_chooser::unselect | ( | bool | need_render = true |
) |
Definition at line 2301 of file shapelst.cc.
Referenced by mouse_press(), render(), and render_frames().
| int Shape_chooser::is_selected | ( | ) | [inline] |
| void Shape_chooser::set_selected_callback | ( | void(*)() | fun | ) | [inline] |
| int Shape_chooser::get_selected | ( | int & | shapenum, | |
| int & | framenum | |||
| ) | [inline] |
Definition at line 121 of file shapelst.h.
References Shape_entry::framenum, info, Object_browser::selected, and Shape_entry::shapenum.
| gint Shape_chooser::configure | ( | GdkEventConfigure * | event | ) |
Definition at line 552 of file shapelst.cc.
References adjust_hscrollbar(), Object_browser::config_height, Object_browser::config_width, Shape_draw::configure(), Shape_draw::drop_callback, Shape_draw::enable_drop(), goto_index(), Object_browser::index0, info_cnt, render(), row0, row_indices, and Shape_dropped_here().
Referenced by Configure_chooser().
Here is the call graph for this function:

| gint Shape_chooser::expose | ( | GtkWidget * | widget, | |
| GdkEventExpose * | event, | |||
| gpointer | data | |||
| ) | [static] |
Definition at line 585 of file shapelst.cc.
References show().
Here is the call graph for this function:

| gint Shape_chooser::mouse_press | ( | GtkWidget * | widget, | |
| GdkEventButton * | event | |||
| ) |
Definition at line 663 of file shapelst.cc.
References create_popup(), edit_shape_info(), Exult_server::info, info_cnt, render(), row0, scroll_vertical(), sel_changed, Object_browser::selected, show(), and unselect().
Referenced by Mouse_press().
Here is the call graph for this function:

| time_t Shape_chooser::export_png | ( | const char * | fname | ) |
Definition at line 769 of file shapelst.cc.
References Image_buffer8::fill8(), Ucscript::frame, ExultStudio::get_instance(), Vga_file::get_shape(), Shape_draw::ifile, Exult_server::info, and Object_browser::selected.
Referenced by export_frame().
Here is the call graph for this function:

| time_t Shape_chooser::export_png | ( | const char * | fname, | |
| Image_buffer8 & | img, | |||
| int | xoff, | |||
| int | yoff | |||
| ) |
Definition at line 815 of file shapelst.cc.
References EStudio::Alert(), Image_buffer::get_bits(), Image_buffer::get_height(), Get_rgb_palette(), Image_buffer::get_width(), and stat().
Here is the call graph for this function:

| time_t Shape_chooser::export_tiled_png | ( | const char * | fname, | |
| int | tiles, | |||
| bool | bycols | |||
| ) |
Definition at line 844 of file shapelst.cc.
References EStudio::Alert(), Image_buffer8::fill8(), Shape::get_frame(), ExultStudio::get_instance(), Shape::get_num_frames(), and Exult_server::info.
Here is the call graph for this function:

| void Shape_chooser::edit_shape_info | ( | ) |
Definition at line 898 of file shapelst.cc.
References ExultStudio::get_instance(), ExultStudio::get_shape_name(), Exult_server::info, and ExultStudio::open_shape_window().
Referenced by mouse_press().
Here is the call graph for this function:

| void Shape_chooser::edit_shape | ( | int | tiles = 0, |
|
| bool | bycols = false | |||
| ) |
Definition at line 920 of file shapelst.cc.
References EStudio::Alert(), check_editing_files_cb(), ExultStudio::get_image_editor(), ExultStudio::get_instance(), get_system_path(), Exult_server::info, and U7mkdir().
Referenced by on_export_tiles_okay_clicked().
Here is the call graph for this function:

| gint Shape_chooser::check_editing_files_cb | ( | gpointer | data | ) | [static] |
Definition at line 996 of file shapelst.cc.
References ExultStudio::get_instance(), and ExultStudio::has_focus().
Referenced by edit_shape().
Here is the call graph for this function:

| gint Shape_chooser::check_editing_files | ( | ) | [static] |
Definition at line 1008 of file shapelst.cc.
References ExultStudio::get_browser(), ExultStudio::get_instance(), Object_browser::render(), Object_browser::show(), stat(), and ExultStudio::update_group_windows().
Referenced by on_main_window_focus_in_event(), and ExultStudio::save_all().
Here is the call graph for this function:

| void Shape_chooser::read_back_edited | ( | Editing_file * | ed | ) | [static] |
Definition at line 1236 of file shapelst.cc.
References Editing_file::bycolumns, Editing_file::framenum, ExultStudio::get_instance(), ExultStudio::get_palbuf(), Import_png(), Import_png_tiles(), ExultStudio::open_shape_file(), Editing_file::pathname, Editing_file::shapenum, Editing_file::tiles, and Editing_file::vga_basename.
Here is the call graph for this function:

| void Shape_chooser::clear_editing_files | ( | ) | [static] |
Definition at line 1262 of file shapelst.cc.
References Editing_file::pathname.
Referenced by ExultStudio::set_game_path(), and ExultStudio::~ExultStudio().
| void Shape_chooser::export_frame | ( | char * | fname, | |
| gpointer | user_data | |||
| ) | [static] |
Definition at line 1283 of file shapelst.cc.
References export_png(), EStudio::Prompt(), Object_browser::selected, and U7exists().
Referenced by on_shapes_popup_export().
Here is the call graph for this function:

| void Shape_chooser::import_frame | ( | char * | fname, | |
| gpointer | user_data | |||
| ) | [static] |
Definition at line 1308 of file shapelst.cc.
References Object_browser::file_info, Shape_entry::framenum, ExultStudio::get_instance(), Get_rgb_palette(), Import_png(), info, Shape_draw::palette, render(), Object_browser::selected, Shape_entry::shapenum, show(), and ExultStudio::update_group_windows().
Referenced by on_shapes_popup_import().
Here is the call graph for this function:

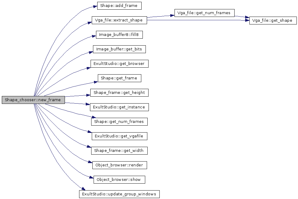
| void Shape_chooser::new_frame | ( | ) |
Definition at line 1332 of file shapelst.cc.
References Shape::add_frame(), Vga_file::extract_shape(), Image_buffer8::fill8(), Ucscript::frame, Image_buffer::get_bits(), ExultStudio::get_browser(), Shape::get_frame(), Shape_frame::get_height(), ExultStudio::get_instance(), Shape::get_num_frames(), ExultStudio::get_vgafile(), Shape_frame::get_width(), Exult_server::info, Object_browser::render(), Object_browser::show(), and ExultStudio::update_group_windows().
Referenced by on_draw_key_press().
Here is the call graph for this function:

| void Shape_chooser::from_font_toggled | ( | bool | on | ) |
Definition at line 1474 of file shapelst.cc.
References Create_file_selection(), font_file_chosen(), ExultStudio::get_instance(), and ExultStudio::set_sensitive().
Referenced by on_new_shape_font_toggled().
Here is the call graph for this function:

| void Shape_chooser::new_shape | ( | ) |
Definition at line 1494 of file shapelst.cc.
References ExultStudio::get_instance(), Vga_file::get_num_frames(), Vga_file::get_num_shapes(), ExultStudio::get_vgafile(), ExultStudio::get_xml(), Exult_server::info, ExultStudio::set_sensitive(), and ExultStudio::set_toggle().
Here is the call graph for this function:

| void Shape_chooser::create_new_shape | ( | ) |
Definition at line 1563 of file shapelst.cc.
References Shape::add_frame(), EStudio::Alert(), Image_buffer8::fill8(), Image_buffer::get_bits(), ExultStudio::get_browser(), ExultStudio::get_instance(), Vga_file::get_num_frames(), ExultStudio::get_spin(), ExultStudio::get_text_entry(), ExultStudio::get_toggle(), ExultStudio::get_vgafile(), Vga_file::new_shape(), EStudio::Prompt(), Object_browser::render(), Object_browser::show(), and ExultStudio::update_group_windows().
Referenced by on_new_shape_okay_clicked().
Here is the call graph for this function:

| void Shape_chooser::del_frame | ( | ) |
Definition at line 1637 of file shapelst.cc.
References Shape::del_frame(), Vga_file::extract_shape(), ExultStudio::get_browser(), ExultStudio::get_instance(), Shape::get_num_frames(), Exult_server::info, Vga_file::is_flex(), Object_browser::render(), Object_browser::show(), and ExultStudio::update_group_windows().
Referenced by on_draw_key_press().
Here is the call graph for this function:

| void Shape_chooser::drag_data_get | ( | GtkWidget * | widget, | |
| GdkDragContext * | context, | |||
| GtkSelectionData * | data, | |||
| guint | info, | |||
| guint | time, | |||
| gpointer | data | |||
| ) | [static] |
Definition at line 1670 of file shapelst.cc.
References Shape_entry::framenum, Vga_file::get_u7drag_type(), Shape_draw::ifile, info, len, Object_browser::selected, Shape_entry::shapenum, Store_u7_shapeid(), U7_SHAPE_SHAPES, U7_SHAPE_UNK, U7_TARGET_SHAPEID, and U7_TARGET_SHAPEID_NAME.
Here is the call graph for this function:

| gint Shape_chooser::selection_clear | ( | GtkWidget * | widget, | |
| GdkEventSelection * | event, | |||
| gpointer | data | |||
| ) | [static] |
Definition at line 1711 of file shapelst.cc.
| gint Shape_chooser::drag_begin | ( | GtkWidget * | widget, | |
| GdkDragContext * | context, | |||
| gpointer | data | |||
| ) | [static] |
Definition at line 1727 of file shapelst.cc.
References Shape_entry::framenum, Vga_file::get_shape(), Shape_draw::ifile, info, Object_browser::selected, Shape_draw::set_drag_icon(), and Shape_entry::shapenum.
Here is the call graph for this function:

| void Shape_chooser::vscrolled | ( | GtkAdjustment * | adj, | |
| gpointer | data | |||
| ) | [static] |
Definition at line 1824 of file shapelst.cc.
| void Shape_chooser::hscrolled | ( | GtkAdjustment * | adj, | |
| gpointer | data | |||
| ) | [static] |
Definition at line 1835 of file shapelst.cc.
| void Shape_chooser::frame_changed | ( | GtkAdjustment * | adj, | |
| gpointer | data | |||
| ) | [static] |
Definition at line 1851 of file shapelst.cc.
References Shape_entry::framenum, frames_mode, Vga_file::get_num_frames(), Shape_draw::ifile, info, render(), scroll_to_frame(), Object_browser::selected, Shape_entry::shapenum, and show().
Here is the call graph for this function:

| void Shape_chooser::all_frames_toggled | ( | GtkToggleButton * | btn, | |
| gpointer | user_data | |||
| ) | [static] |
Definition at line 1877 of file shapelst.cc.
References frames_mode, goto_index(), Object_browser::hscroll, Shape_entry::index, Object_browser::index0, info, info_cnt, row0, row_indices, and Object_browser::selected.
Here is the call graph for this function:

| gint Shape_chooser::drag_motion | ( | GtkWidget * | widget, | |
| GdkEventMotion * | event, | |||
| gpointer | data | |||
| ) | [static] |
Definition at line 645 of file shapelst.cc.
References Shape_draw::dragging, Object_browser::selected, Shape_draw::start_drag(), U7_TARGET_SHAPEID, and U7_TARGET_SHAPEID_NAME.
Here is the call graph for this function:

| void Shape_chooser::on_shapes_popup_info_activate | ( | GtkMenuItem * | item, | |
| gpointer | udata | |||
| ) | [static] |
Definition at line 1906 of file shapelst.cc.
| void Shape_chooser::on_shapes_popup_edit_activate | ( | GtkMenuItem * | item, | |
| gpointer | udata | |||
| ) | [static] |
Definition at line 1915 of file shapelst.cc.
| void Shape_chooser::on_shapes_popup_edtiles_activate | ( | GtkMenuItem * | item, | |
| gpointer | udata | |||
| ) | [static] |
Definition at line 1924 of file shapelst.cc.
References Object_browser::file_info, Shape_file_info::get_ifile(), ExultStudio::get_instance(), Vga_file::get_num_frames(), ExultStudio::get_xml(), info, Object_browser::selected, and Shape_entry::shapenum.
Here is the call graph for this function:

Shapes_vga_file* Shape_chooser::shapes_file [private] |
GtkWidget* Shape_chooser::sbar [private] |
guint Shape_chooser::sbar_sel [private] |
GtkWidget* Shape_chooser::fspin [private] |
GtkAdjustment* Shape_chooser::frame_adj [private] |
int Shape_chooser::framenum0 [private] |
Shape_entry* Shape_chooser::info [private] |
Definition at line 69 of file shapelst.h.
Referenced by all_frames_toggled(), drag_begin(), drag_data_get(), frame_changed(), get_selected(), get_selected_id(), import_frame(), and on_shapes_popup_edtiles_activate().
int Shape_chooser::info_cnt [private] |
Definition at line 70 of file shapelst.h.
Referenced by all_frames_toggled(), configure(), goto_index(), mouse_press(), render(), and render_frames().
std::vector<short> Shape_chooser::row_indices [private] |
Definition at line 71 of file shapelst.h.
Referenced by all_frames_toggled(), configure(), goto_index(), render(), and render_frames().
int Shape_chooser::row0 [private] |
Definition at line 72 of file shapelst.h.
Referenced by all_frames_toggled(), configure(), goto_index(), mouse_press(), render(), and render_frames().
int Shape_chooser::nrows [private] |
Definition at line 73 of file shapelst.h.
Referenced by goto_index(), render(), and render_frames().
bool Shape_chooser::frames_mode [private] |
Definition at line 74 of file shapelst.h.
Referenced by all_frames_toggled(), frame_changed(), goto_index(), next_row(), and render().
int Shape_chooser::hoffset [private] |
void(* Shape_chooser::sel_changed)() [private] |
Referenced by mouse_press(), and set_selected_callback().
std::vector< Editing_file * > Shape_chooser::editing_files [static, private] |
Definition at line 80 of file shapelst.h.
int Shape_chooser::check_editing_timer [static, private] |
Definition at line 81 of file shapelst.h.
1.5.1