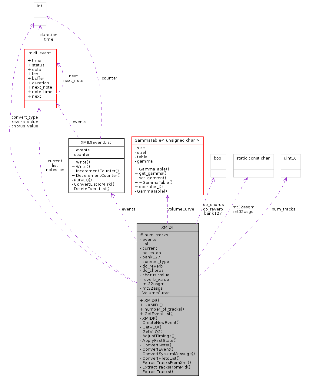
#include <xmidi.h>
Collaboration diagram for XMIDI:

Public Member Functions | |
| XMIDI (DataSource *source, int pconvert) | |
| ~XMIDI () | |
| int | number_of_tracks () |
| XMIDIEventList * | GetEventList (uint32 track) |
Protected Attributes | |
| uint16 | num_tracks |
Private Member Functions | |
| XMIDI () | |
| void | CreateNewEvent (int time) |
| int | GetVLQ (DataSource *source, uint32 &quant) |
| int | GetVLQ2 (DataSource *source, uint32 &quant) |
| void | AdjustTimings (uint32 ppqn) |
| void | ApplyFirstState (first_state &fs, int chan_mask) |
| int | ConvertNote (const int time, const unsigned char status, DataSource *source, const int size) |
| int | ConvertEvent (const int time, const unsigned char status, DataSource *source, const int size, first_state &fs) |
| int | ConvertSystemMessage (const int time, const unsigned char status, DataSource *source) |
| int | ConvertFiletoList (DataSource *source, const bool is_xmi, first_state &fs) |
| int | ExtractTracksFromXmi (DataSource *source) |
| int | ExtractTracksFromMid (DataSource *source, const uint32 ppqn, const int num_tracks, const bool type1) |
| int | ExtractTracks (DataSource *source) |
Private Attributes | |
| XMIDIEventList ** | events |
| midi_event * | list |
| midi_event * | current |
| midi_event * | notes_on |
| bool | bank127 [16] |
| int | convert_type |
| bool | do_reverb |
| bool | do_chorus |
| int | chorus_value |
| int | reverb_value |
Static Private Attributes | |
| static const char | mt32asgm [128] |
| static const char | mt32asgs [256] |
| static GammaTable< unsigned char > | VolumeCurve |
Classes | |
| struct | first_state |
Definition at line 231 of file xmidi.h.
| XMIDI::XMIDI | ( | DataSource * | source, | |
| int | pconvert | |||
| ) |
Definition at line 370 of file xmidi.cc.
References bank127, and ExtractTracks().
Here is the call graph for this function:

| XMIDI::~XMIDI | ( | ) |
Definition at line 379 of file xmidi.cc.
References events, Free(), and num_tracks.
Here is the call graph for this function:

| XMIDI::XMIDI | ( | ) | [private] |
| int XMIDI::number_of_tracks | ( | ) | [inline] |
| XMIDIEventList * XMIDI::GetEventList | ( | uint32 | track | ) |
Definition at line 392 of file xmidi.cc.
References events, and num_tracks.
Referenced by ExultMenu::run(), MyMidiPlayer::start_sound_effect(), and MyMidiPlayer::start_track().
| void XMIDI::CreateNewEvent | ( | int | time | ) | [private] |
Definition at line 410 of file xmidi.cc.
References current, list, midi_event::next, and midi_event::time.
Referenced by ConvertEvent(), ConvertNote(), and ConvertSystemMessage().
| int XMIDI::GetVLQ | ( | DataSource * | source, | |
| uint32 & | quant | |||
| ) | [private] |
Definition at line 457 of file xmidi.cc.
References DataSource::read1().
Referenced by ConvertFiletoList(), ConvertNote(), and ConvertSystemMessage().
Here is the call graph for this function:

| int XMIDI::GetVLQ2 | ( | DataSource * | source, | |
| uint32 & | quant | |||
| ) | [private] |
Definition at line 484 of file xmidi.cc.
References DataSource::read1(), and DataSource::skip().
Referenced by ConvertFiletoList().
Here is the call graph for this function:

| void XMIDI::AdjustTimings | ( | uint32 | ppqn | ) | [private] |
Definition at line 843 of file xmidi.cc.
References midi_event::duration, NoteStack::FindAndPop(), list, MIDI_STATUS_NOTE_ON, midi_event::next, NoteStack::Push(), and midi_event::time.
Referenced by ExtractTracksFromMid().
Here is the call graph for this function:

| void XMIDI::ApplyFirstState | ( | first_state & | fs, | |
| int | chan_mask | |||
| ) | [private] |
Definition at line 509 of file xmidi.cc.
References XMIDI::first_state::bank, chorus_value, convert_type, midi_event::data, do_chorus, do_reverb, list, MIDI_STATUS_CONTROLLER, MIDI_STATUS_PROG_CHANGE, XMIDI::first_state::pan, XMIDI::first_state::patch, PATCH_VOL_PAN_BIAS, reverb_value, XMIDI::first_state::vol, and VolumeCurve.
Referenced by ExtractTracksFromMid(), and ExtractTracksFromXmi().
| int XMIDI::ConvertNote | ( | const int | time, | |
| const unsigned char | status, | |||
| DataSource * | source, | |||
| const int | size | |||
| ) | [private] |
Definition at line 1019 of file xmidi.cc.
References convert_type, CreateNewEvent(), current, midi_event::data, midi_event::duration, GetVLQ(), MIDI_STATUS_NOTE_ON, DataSource::read1(), midi_event::status, and VolumeCurve.
Referenced by ConvertFiletoList().
Here is the call graph for this function:

| int XMIDI::ConvertEvent | ( | const int | time, | |
| const unsigned char | status, | |||
| DataSource * | source, | |||
| const int | size, | |||
| first_state & | fs | |||
| ) | [private] |
Definition at line 915 of file xmidi.cc.
References XMIDI::first_state::bank, bank127, convert_type, CreateNewEvent(), current, midi_event::data, MIDI_STATUS_CONTROLLER, mt32asgm, mt32asgs, XMIDI::first_state::pan, XMIDI::first_state::patch, DataSource::read1(), midi_event::status, midi_event::time, XMIDI::first_state::vol, VolumeCurve, XMIDI_CONVERT_GS127_TO_GS, XMIDI_CONVERT_MT32_TO_GM, XMIDI_CONVERT_MT32_TO_GS, XMIDI_CONVERT_MT32_TO_GS127, and XMIDI_CONVERT_NOCONVERSION.
Referenced by ConvertFiletoList().
Here is the call graph for this function:

| int XMIDI::ConvertSystemMessage | ( | const int | time, | |
| const unsigned char | status, | |||
| DataSource * | source | |||
| ) | [private] |
Definition at line 1064 of file xmidi.cc.
References midi_event::buffer, CreateNewEvent(), current, midi_event::data, GetVLQ(), midi_event::len, DataSource::read(), DataSource::read1(), and midi_event::status.
Referenced by ConvertFiletoList(), and ExtractTracksFromXmi().
Here is the call graph for this function:

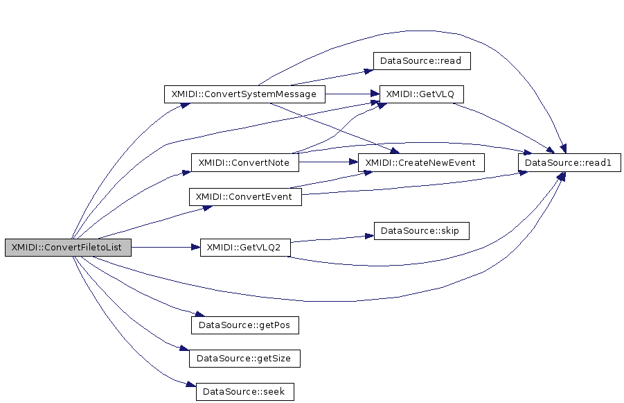
| int XMIDI::ConvertFiletoList | ( | DataSource * | source, | |
| const bool | is_xmi, | |||
| first_state & | fs | |||
| ) | [private] |
Definition at line 1094 of file xmidi.cc.
References ConvertEvent(), ConvertNote(), ConvertSystemMessage(), DataSource::getPos(), DataSource::getSize(), GetVLQ(), GetVLQ2(), MIDI_STATUS_AFTERTOUCH, MIDI_STATUS_CONTROLLER, MIDI_STATUS_NOTE_OFF, MIDI_STATUS_NOTE_ON, MIDI_STATUS_PITCH_WHEEL, MIDI_STATUS_PRESSURE, MIDI_STATUS_PROG_CHANGE, MIDI_STATUS_SYSEX, DataSource::read1(), and DataSource::seek().
Referenced by ExtractTracksFromMid(), and ExtractTracksFromXmi().
Here is the call graph for this function:

| int XMIDI::ExtractTracksFromXmi | ( | DataSource * | source | ) | [private] |
Definition at line 1186 of file xmidi.cc.
References ApplyFirstState(), ConvertFiletoList(), ConvertSystemMessage(), current, XMIDIEventList::events, events, DataSource::getPos(), DataSource::getSize(), len, list, num_tracks, DataSource::read(), DataSource::read4high(), DataSource::seek(), and DataSource::skip().
Referenced by ExtractTracks().
Here is the call graph for this function:

| int XMIDI::ExtractTracksFromMid | ( | DataSource * | source, | |
| const uint32 | ppqn, | |||
| const int | num_tracks, | |||
| const bool | type1 | |||
| ) | [private] |
Definition at line 1245 of file xmidi.cc.
References AdjustTimings(), ApplyFirstState(), ConvertFiletoList(), XMIDIEventList::events, events, DataSource::getPos(), DataSource::getSize(), len, list, DataSource::read(), DataSource::read4high(), DataSource::seek(), and DataSource::skip().
Referenced by ExtractTracks().
Here is the call graph for this function:

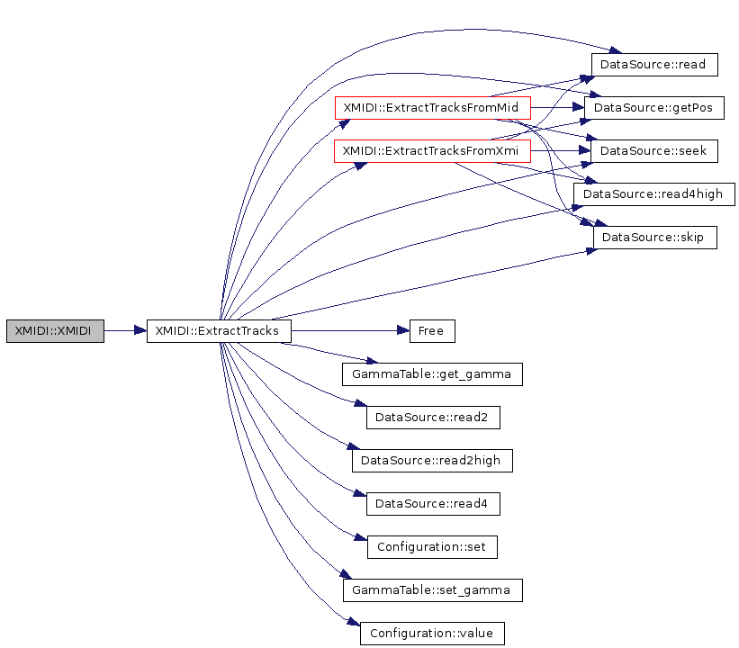
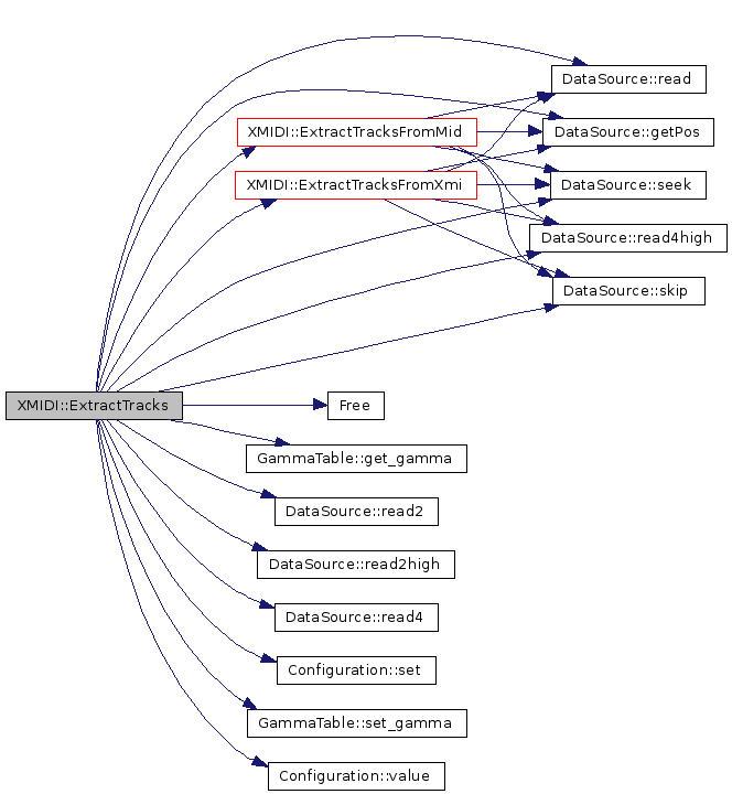
| int XMIDI::ExtractTracks | ( | DataSource * | source | ) | [private] |
Definition at line 1299 of file xmidi.cc.
References chorus_value, config, do_chorus, do_reverb, events, ExtractTracksFromMid(), ExtractTracksFromXmi(), Free(), GammaTable< T >::get_gamma(), DataSource::getPos(), len, num_tracks, DataSource::read(), DataSource::read2(), DataSource::read2high(), DataSource::read4(), DataSource::read4high(), reverb_value, s, DataSource::seek(), Configuration::set(), GammaTable< T >::set_gamma(), DataSource::skip(), snprintf, Configuration::value(), and VolumeCurve.
Referenced by XMIDI().
Here is the call graph for this function:

uint16 XMIDI::num_tracks [protected] |
Definition at line 234 of file xmidi.h.
Referenced by ExtractTracks(), ExtractTracksFromXmi(), GetEventList(), number_of_tracks(), and ~XMIDI().
XMIDIEventList** XMIDI::events [private] |
Definition at line 237 of file xmidi.h.
Referenced by ExtractTracks(), ExtractTracksFromMid(), ExtractTracksFromXmi(), GetEventList(), and ~XMIDI().
midi_event* XMIDI::list [private] |
Definition at line 239 of file xmidi.h.
Referenced by AdjustTimings(), ApplyFirstState(), CreateNewEvent(), ExtractTracksFromMid(), and ExtractTracksFromXmi().
midi_event* XMIDI::current [private] |
Definition at line 240 of file xmidi.h.
Referenced by ConvertEvent(), ConvertNote(), ConvertSystemMessage(), CreateNewEvent(), and ExtractTracksFromXmi().
midi_event* XMIDI::notes_on [private] |
const char XMIDI::mt32asgm [static, private] |
const char XMIDI::mt32asgs [static, private] |
bool XMIDI::bank127[16] [private] |
int XMIDI::convert_type [private] |
Definition at line 246 of file xmidi.h.
Referenced by ApplyFirstState(), ConvertEvent(), and ConvertNote().
bool XMIDI::do_reverb [private] |
bool XMIDI::do_chorus [private] |
int XMIDI::chorus_value [private] |
int XMIDI::reverb_value [private] |
GammaTable< unsigned char > XMIDI::VolumeCurve [static, private] |
Definition at line 254 of file xmidi.h.
Referenced by ApplyFirstState(), ConvertEvent(), ConvertNote(), and ExtractTracks().
1.5.1