#include <cstdlib>#include <cctype>#include <SDL.h>#include <SDL_syswm.h>#include "Audio.h"#include "Configuration.h"#include "Gump_manager.h"#include "Scroll_gump.h"#include "actors.h"#include "args.h"#include "cheat.h"#include "effects.h"#include "exult.h"#include "exultmenu.h"#include "fnames.h"#include "font.h"#include "game.h"#include "gamewin.h"#include "gamemap.h"#include "gump_utils.h"#include "keyactions.h"#include "keys.h"#include "mouse.h"#include "ucmachine.h"#include "utils.h"#include "version.h"#include "u7drag.h"#include "drag.h"#include "palette.h"#include "glshape.h"#include "combat_opts.h"#include "exult_flx.h"#include "exult_bg_flx.h"#include "exult_si_flx.h"#include "crc.h"#include "exulticon.h"Include dependency graph for exult.cc:

Go to the source code of this file.
Namespaces | |
| namespace | ExultIcon |
Classes | |
| struct | resolution |
Defines | |
| #define | Font _XFont_ |
| Exult.cc - Multiplatform Ultima 7 game engine. | |
Functions | |
| static int | exult_main (const char *) |
| static void | Init () |
| static int | Play () |
| static int | Get_click (int &x, int &y, char *chr, bool drag_ok, Paintable *p) |
| static int | find_resolution (int w, int h, int s) |
| static void | set_resolution (int new_res, bool save) |
| static void | BuildGameMap () |
| static void | Handle_events () |
| static void | Handle_event (SDL_Event &event) |
| static void | get_game_paths (const string &gametitle) |
| static void | Breakpoint () |
| int | main (int argc, char *argv[]) |
| static void | SetIcon () |
| int | Get_click (int &x, int &y, Mouse::Mouse_shapes shape, char *chr, bool drag_ok, Paintable *paint) |
| void | Wait_for_arrival (Actor *actor, Tile_coord dest, long maxticks) |
| static void | Shift_wizards_eye (int mx, int my) |
| void | Wizard_eye (long msecs) |
| void | increase_resolution () |
| void | decrease_resolution () |
| void | make_screenshot (bool silent) |
| void | change_gamma (bool down) |
Variables | |
| Configuration * | config = 0 |
| KeyBinder * | keybinder = 0 |
| Game_window * | gwin = 0 |
| quitting_time_enum | quitting_time = QUIT_TIME_NO |
| bool | intrinsic_trace = false |
| int | usecode_trace = 0 |
| bool | combat_trace = false |
| int | save_compression = 1 |
| bool | ignore_crc = false |
| const std::string | c_empty_string |
| resolution | res_list [] |
| int | num_res = sizeof(res_list)/sizeof(struct resolution) |
| int | current_res = 0 |
| static bool | dragging = false |
| static bool | dragged = false |
| static bool | run_bg = false |
| static bool | run_si = false |
| static string | arg_gamename = "default" |
| static string | arg_configfile = "" |
| static int | arg_buildmap = -1 |
| static bool | arg_nomenu = false |
| static unsigned int | ExultIcon::width = 32 |
| static unsigned int | ExultIcon::height = 32 |
| static char | ExultIcon::header_data_cmap [256][3] |
| static char | ExultIcon::header_data [] |
| #define Font _XFont_ |
Exult.cc - Multiplatform Ultima 7 game engine.
Written: 7/22/98 - JSF
Definition at line 37 of file exult.cc.
Referenced by FontManager::add_font().
| static void Breakpoint | ( | ) | [static] |
| void BuildGameMap | ( | ) | [static] |
Definition at line 1716 of file exult.cc.
References BLACK_GATE, c_chunks_per_schunk, c_num_chunks, c_tiles_per_schunk, c_tilesize, config, Game::create_game(), Audio::Destroy(), find_resolution(), get_game_paths(), Game_window::get_map(), Game_window::get_pal(), Game_window::get_win(), gwin, Game_map::init(), Audio::Init(), Game_window::init_files(), Game_window::paint_map_at_tile(), Image_window::point, sc, Image_window::screenshot(), SERPENT_ISLE, Palette::set(), Configuration::set(), Image_window8::set_gamma(), snprintf, and Configuration::value().
Referenced by Init().
Here is the call graph for this function:

| void change_gamma | ( | bool | down | ) |
Definition at line 1685 of file exult.cc.
References Effects_manager::center_text(), config, Game_window::get_effects(), Image_window8::get_gamma(), Game_window::get_pal(), gwin, Palette::set(), Configuration::set(), Image_window8::set_gamma(), and snprintf.
Referenced by ActionBrighter(), and ActionDarker().
Here is the call graph for this function:

| void decrease_resolution | ( | ) |
Definition at line 1642 of file exult.cc.
References cheat, num_res, and set_resolution().
Referenced by ActionResDecrease().
Here is the call graph for this function:

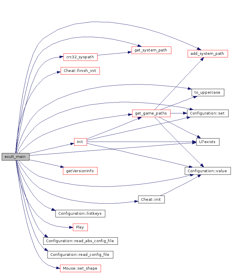
| int exult_main | ( | const char * | ) | [static] |
Definition at line 325 of file exult.cc.
References add_system_path(), cheat, combat_trace, config, crc32_syspath(), EXULT_BG_FLX_CRC32, EXULT_DATADIR, EXULT_FLX_CRC32, EXULT_SI_FLX_CRC32, Cheat::finish_init(), get_game_paths(), get_system_path(), getVersionInfo(), gwin, Mouse::hand, ignore_crc, Init(), Cheat::init(), intrinsic_trace, keys, Configuration::listkeys(), Mouse::mouse, Play(), Configuration::read_abs_config_file(), Configuration::read_config_file(), s, save_compression, Configuration::set(), Mouse::set_shape(), to_uppercase(), U7exists(), Exult_server::usecode_debugging, usecode_trace, USER_CONFIGURATION_FILE, and Configuration::value().
Referenced by main().
Here is the call graph for this function:

| int find_resolution | ( | int | w, | |
| int | h, | |||
| int | s | |||
| ) | [static] |
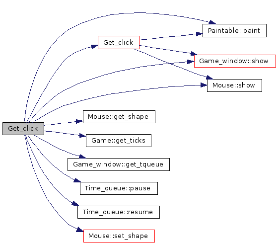
| int Get_click | ( | int & | x, | |
| int & | y, | |||
| Mouse::Mouse_shapes | shape, | |||
| char * | chr, | |||
| bool | drag_ok, | |||
| Paintable * | paint | |||
| ) |
Definition at line 1387 of file exult.cc.
References Mouse::dontchange, Get_click(), Mouse::get_shape(), Game::get_ticks(), Game_window::get_tqueue(), gwin, Mouse::mouse, Paintable::paint(), Time_queue::pause(), Time_queue::resume(), Mouse::set_shape(), Mouse::show(), and Game_window::show().
Here is the call graph for this function:

| static int Get_click | ( | int & | x, | |
| int & | y, | |||
| char * | chr, | |||
| bool | drag_ok, | |||
| Paintable * | p | |||
| ) | [static] |
Definition at line 1250 of file exult.cc.
References Delay(), Game_window::drag(), Game_window::drop_dragged(), Game_window::get_fastmouse(), Game_window::get_focus(), GL_manager::get_instance(), Game_window::get_main_actor(), Game_window::get_mouse3rd(), Image_window::get_scale(), Game_window::get_win(), gwin, Mouse::hide(), Game_window::lose_focus(), make_screenshot(), Mouse::mouse, Mouse::mouse_update, Mouse::move(), Paintable::paint(), Game_window::paint(), Game_window::paint_dirty(), Game::set_ticks(), Game_window::show(), Mouse::show(), Game_window::start_dragging(), and Actor::stop().
Referenced by ActionAbout(), ActionTarget(), ActionTryKeys(), Usecode_internal::click_to_continue(), Get_click(), Usecode_internal::get_user_choice_num(), Cheat::map_teleport(), Cheat::paste(), Game_window::paused_combat_select(), Conversation::show_npc_message(), Usecode_internal::show_pending_text(), KeyBinder::ShowCheatHelp(), KeyBinder::ShowHelp(), Usecode_internal::UI_click_on_item(), Usecode_internal::UI_display_area(), Usecode_internal::UI_display_map(), Usecode_internal::UI_display_runes(), Usecode_internal::UI_si_display_map(), Egg_object::update_from_studio(), and Actor::update_from_studio().
Here is the call graph for this function:

| static void get_game_paths | ( | const string & | gametitle | ) | [static] |
Definition at line 523 of file exult.cc.
References add_system_path(), config, Configuration::set(), to_uppercase(), U7exists(), U7mkdir(), and Configuration::value().
Referenced by BuildGameMap(), exult_main(), and Init().
Here is the call graph for this function:

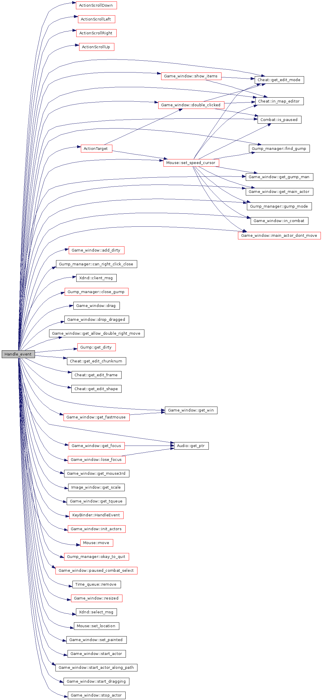
| static void Handle_event | ( | SDL_Event & | event | ) | [static] |
Definition at line 973 of file exult.cc.
References ActionScrollDown(), ActionScrollLeft(), ActionScrollRight(), ActionScrollUp(), ActionTarget(), Game_window::add_dirty(), Mouse::avatar_speed, Gump_manager::can_right_click_close(), cheat, Xdnd::client_msg(), Gump_manager::close_gump(), Game_window::double_clicked(), Game_window::drag(), Game_window::drop_dragged(), Gump_manager::find_gump(), Game_window::get_allow_double_right_move(), Gump::get_dirty(), Cheat::get_edit_chunknum(), Cheat::get_edit_frame(), Cheat::get_edit_mode(), Cheat::get_edit_shape(), Game_window::get_fastmouse(), Game_window::get_focus(), Game_window::get_gump_man(), Game_window::get_main_actor(), Game_window::get_mouse3rd(), Audio::get_ptr(), Image_window::get_scale(), Game_window::get_tqueue(), Game_window::get_win(), Gump_manager::gump_mode(), gwin, KeyBinder::HandleEvent(), Game_window::in_combat(), Cheat::in_map_editor(), Game_window::init_actors(), Combat::is_paused(), keybinder, Game_window::lose_focus(), Game_window::main_actor_dont_move(), Mouse::mouse, Mouse::mouse_update, Mouse::move(), Cheat::move, Gump_manager::okay_to_quit(), Cheat::paint, Cheat::paint_chunks, Game_window::paused_combat_select(), Time_queue::remove(), Game_window::resized(), Xdnd::select_msg(), Mouse::set_location(), Game_window::set_painted(), Mouse::set_speed_cursor(), Game_window::show_items(), Game_window::start_actor(), Game_window::start_actor_along_path(), Game_window::start_dragging(), and Game_window::stop_actor().
Referenced by Handle_events().
Here is the call graph for this function:

| static void Handle_events | ( | ) | [static] |
Definition at line 880 of file exult.cc.
References Time_queue::activate(), Delay(), Game_window::get_fastmouse(), GL_manager::get_instance(), Game_window::get_main_actor(), Image_window::get_scale(), Game_window::get_step_tile_delta(), Game_window::get_tqueue(), Game_window::get_win(), gwin, Handle_event(), Game_window::have_focus(), Mouse::hide(), Game_window::is_moving(), Image_window::is_palettized(), Mouse::mouse, Mouse::mouse_update, Game_window::paint(), Game_window::paint_dirty(), quitting_time, Actor::resting(), Image_window8::rotate_colors(), Game_window::set_painted(), Game::set_ticks(), Game_window::show(), Mouse::show(), Game_window::start_actor(), and Game_window::was_painted().
Referenced by Play().
Here is the call graph for this function:

| void increase_resolution | ( | ) |
Definition at line 1632 of file exult.cc.
References cheat, num_res, and set_resolution().
Referenced by ActionResIncrease().
Here is the call graph for this function:

| static void Init | ( | ) | [static] |
Definition at line 637 of file exult.cc.
References BLACK_GATE, BuildGameMap(), config, Game::create_game(), EXULT_DEVEL_GAME, exult_menu(), find_resolution(), fontManager, game, get_game_paths(), Game::get_game_type(), Game_window::get_pal(), Audio::get_ptr(), U7FileManager::get_ptr(), Image_window::get_scaler_for_name(), gr, gwin, Exult_server::info, Audio::Init(), Game_window::init_files(), Audio::Init_sfx(), Image_window::NoScaler, Game::play_intro(), Game_window::read_gwin(), U7FileManager::reset(), FontManager::reset(), reset_system_paths(), Image_window::SaI, sc, SERPENT_ISLE, Configuration::set(), Palette::set_fades_enabled(), Image_window8::set_gamma(), SetIcon(), Game_window::setup_game(), Game::show_menu(), store_system_paths(), U7exists(), and Configuration::value().
Referenced by exult_main(), and Mouse::Mouse().
Here is the call graph for this function:

| int main | ( | int | argc, | |
| char * | argv[] | |||
| ) |
Definition at line 225 of file exult.cc.
References Args::declare(), exult_main(), exult_exception::get_errno(), getVersionInfo(), ignore_crc, Args::process(), and exult_exception::what().
Here is the call graph for this function:

| void make_screenshot | ( | bool | silent | ) |
Definition at line 1652 of file exult.cc.
References Effects_manager::center_text(), Game_window::get_effects(), Game_window::get_win(), gwin, Image_window::screenshot(), and snprintf.
Referenced by ActionScreenshot(), ShapeBrowser::browse_shapes(), Get_click(), MenuList::handle_events(), Gump_manager::handle_modal_gump_event(), CheatScreen::SharedInput(), SoundTester::test_sound(), and wait_delay().
Here is the call graph for this function:

| static int Play | ( | ) | [static] |
Definition at line 782 of file exult.cc.
References config, Audio::Destroy(), gwin, Handle_events(), Mouse::hide(), Mouse::mouse, QUIT_TIME_NO, QUIT_TIME_RESTART, quitting_time, and Game_window::read().
Referenced by exult_main().
Here is the call graph for this function:

| void set_resolution | ( | int | new_res, | |
| bool | save | |||
| ) | [static] |
Definition at line 1608 of file exult.cc.
References config, Image_window::get_name_for_scaler(), Image_window::get_scaler(), Game_window::get_win(), gwin, Image_window::NoScaler, num_res, Image_window::NumScalers, res_list, Game_window::resized(), Configuration::set(), and snprintf.
Referenced by decrease_resolution(), and increase_resolution().
Here is the call graph for this function:

| static void SetIcon | ( | ) | [static] |
Definition at line 609 of file exult.cc.
References ExultIcon::header_data, and ExultIcon::width.
Referenced by Init().
| static void Shift_wizards_eye | ( | int | mx, | |
| int | my | |||
| ) | [static] |
Definition at line 1479 of file exult.cc.
References Get_direction(), Game_window::get_height(), Game_window::get_width(), gwin, Game_window::view_down(), Game_window::view_left(), Game_window::view_right(), and Game_window::view_up().
Referenced by Wizard_eye().
Here is the call graph for this function:

| void Wait_for_arrival | ( | Actor * | actor, | |
| Tile_coord | dest, | |||
| long | maxticks | |||
| ) |
Definition at line 1417 of file exult.cc.
References Time_queue::activate(), Delay(), Actor::get_action(), Game_window::get_fastmouse(), Image_window::get_scale(), Game_object::get_tile(), Game_window::get_tqueue(), Game_window::get_win(), gwin, Game_window::have_focus(), Mouse::hide(), Actor::is_moving(), Mouse::is_onscreen(), Mouse::mouse, Mouse::mouse_update, Mouse::move(), Game_window::paint_dirty(), Game::set_ticks(), Mouse::show(), Game_window::show(), and Game_window::was_painted().
Referenced by Actor::approach_another(), and Usecode_internal::UI_nap_time().
Here is the call graph for this function:

| void Wizard_eye | ( | long | msecs | ) |
Definition at line 1505 of file exult.cc.
References Time_queue::activate(), Game_window::center_view(), Delay(), Image_window8::fill8(), Get_direction(), Game_window::get_fastmouse(), Shape_frame::get_height(), Game_window::get_height(), Game_window::get_main_actor(), Image_window::get_scale(), ShapeID::get_shape(), Game_object::get_tile(), Game_window::get_tqueue(), Shape_frame::get_width(), Game_window::get_width(), Game_window::get_win(), Shape_frame::get_xleft(), Shape_frame::get_yabove(), gwin, Game_window::have_focus(), Mouse::hide(), Mouse::is_onscreen(), Mouse::mouse, Mouse::mouse_update, Mouse::move(), Game_window::paint_dirty(), ShapeID::paint_shape(), Game_window::set_all_dirty(), Mouse::set_shape(), Game::set_ticks(), SF_SPRITES_VGA, Shift_wizards_eye(), Game_window::show(), Mouse::show(), and Game_window::was_painted().
Referenced by Usecode_internal::UI_wizard_eye().
Here is the call graph for this function:

int arg_buildmap = -1 [static] |
string arg_configfile = "" [static] |
string arg_gamename = "default" [static] |
bool arg_nomenu = false [static] |
| const std::string c_empty_string |
| bool combat_trace = false |
| Configuration* config = 0 |
| int current_res = 0 |
bool dragged = false [static] |
bool dragging = false [static] |
Definition at line 185 of file exult.cc.
Referenced by Game_window::drag(), Game_window::drop_dragged(), Game_window::get_dragging_gump(), Slider_gump::mouse_down(), Slider_gump::mouse_drag(), Locator::mouse_motion(), Locator::mouse_press(), Locator::mouse_release(), Slider_gump::mouse_up(), Game_window::paint(), Shape_draw::start_drag(), Game_window::start_dragging(), Locator::view_changed(), and Game_window::~Game_window().
| Game_window* gwin = 0 |
Definition at line 110 of file exult.cc.
Referenced by ActionAbout(), ActionCenter(), ActionCloseOrMenu(), ActionCombat(), ActionCombatStats(), ActionCreateShape(), ActionEndgame(), ActionFullscreen(), ActionInventory(), ActionQuickrestore(), ActionQuicksave(), ActionScrollDown(), ActionScrollLeft(), ActionScrollRight(), ActionScrollUp(), ActionSIIntro(), ActionStats(), ActionStopWalking(), ActionTryKeys(), ActionUseFood(), ActionWalkEast(), ActionWalkNorth(), ActionWalkNorthEast(), ActionWalkNorthWest(), ActionWalkSouth(), ActionWalkSouthEast(), ActionWalkSouthWest(), ActionWalkWest(), Field_object::activate(), Egg_object::activate(), Combat_mode_button::activate(), Halo_button::activate(), Combat_button::activate(), Actor::activate(), Egg_object::activate_teleport(), Map_chunk::add(), Npc_proximity_handler::add(), Usecode_internal::add_dirty(), Barge_object::add_dirty(), Text_effect::add_dirty(), Death_vortex::add_dirty(), Projectile_effect::add_dirty(), Sprites_effect::add_dirty(), Actor::add_dirty(), Gump_manager::add_gump(), Usecode_internal::add_party_items(), Sign_gump::add_text(), Effects_manager::add_text(), Actor::approach_another(), Combat_schedule::approach_foe(), Actor::attacked(), ShapeBrowser::browse_shapes(), BuildGameMap(), Usecode_internal::call_usecode(), Effects_manager::center_text(), Game_object::change_frame(), change_gamma(), Spellbook_gump::change_page(), Check_freezing(), Game_clock::check_hunger(), Paperdoll_gump::check_shape(), Gump_manager::close_all_gumps(), Cloud::Cloud(), Game_object::compare(), Create_monster(), Create_object(), Death_vortex::Death_vortex(), Main_actor::die(), Actor::die(), Gump_manager::do_modal_gump(), Usecode_internal::do_speech(), Spellscroll_gump::do_spell(), Spellbook_gump::do_spell(), Gump_manager::double_clicked(), Dragging_info::Dragging_info(), Dragging_info::drop(), Dragging_info::drop_on_gump(), Dragging_info::drop_on_map(), Sew_schedule::ending(), Sleep_schedule::ending(), Combat_schedule::ending(), Usecode_script::exec(), exult_main(), Game_clock::fake_next_period(), Actor::figure_hit_points(), Figure_queue_size(), Figure_text_pos(), Actor::figure_weapon_pos(), File_gump::File_gump(), Map_patch::find(), Map_chunk::find_in_area(), Find_member_blocking(), Combat_schedule::find_opponents(), Combat_schedule::find_protected_attacker(), Game_map::find_unused_shapes(), Barge_object::finish_move(), Fire_field_effect::Fire_field_effect(), Mouse::flash_shape(), Actor::follow(), Npc_proximity_handler::get_all(), Get_click(), Get_combine_info(), Waiter_schedule::get_customer(), Party_manager::get_followers(), Main_actor::get_followers(), Game_map::get_ifix_chunk_objects(), Usecode_internal::get_item(), Monster_pathfinder_client::get_max_cost(), Actor_pathfinder_client::get_max_cost(), Npc_timer::get_minute(), Game_object::get_name(), Usecode_internal::get_party(), Fast_pathfinder_client::get_step_cost(), Actor_pathfinder_client::get_step_cost(), Gump::Gump(), Missile_launcher::handle_event(), Barge_object::handle_event(), Wiggle_animator::handle_event(), Field_frame_animator::handle_event(), Sfx_animator::handle_event(), Frame_animator::handle_event(), Npc_flag_timer::handle_event(), Npc_protection_timer::handle_event(), Npc_invisibility_timer::handle_event(), Npc_sleep_timer::handle_event(), Npc_poison_timer::handle_event(), Npc_hunger_timer::handle_event(), Npc_proximity_handler::handle_event(), Background_noise::handle_event(), Game_clock::handle_event(), Handle_event(), Fire_field_effect::handle_event(), Earthquake::handle_event(), Clouds_effect::handle_event(), Sparkle_effect::handle_event(), Storm_effect::handle_event(), Lightning_effect::handle_event(), Rain_effect::handle_event(), Text_effect::handle_event(), Death_vortex::handle_event(), Projectile_effect::handle_event(), Explosion_effect::handle_event(), Sprites_effect::handle_event(), Npc_actor::handle_event(), Main_actor::handle_event(), Face_pos_actor_action::handle_event(), Pickup_actor_action::handle_event(), Frames_actor_action::handle_event(), Usecode_actor_action::handle_event(), Move_actor_action::handle_event(), MenuList::handle_events(), Handle_events(), Gump_manager::handle_modal_gump_event(), Game_clock::increment(), Game_singletons::init(), Init(), Text_effect::init(), Projectile_effect::init(), Egg_object::is_active(), Map_chunk::is_blocked(), Egglike_game_object::is_findable(), Usecode_internal::item_say(), Party_manager::link_party(), Shape_manager::load(), Palette::load(), File_gump::load(), Game_object::lt(), make_screenshot(), Combat_schedule::monster_died(), Mouse::Mouse(), Newfile_gump::mouse_down(), Slider_gump::mouse_up(), File_gump::mouse_up(), Game_object::move(), Egg_object::move(), Main_actor::move(), Dragging_info::moved(), Need_new_opponent(), Newfile_gump::Newfile_gump(), Cloud::next(), Walk_to_schedule::now_what(), Sew_schedule::now_what(), Waiter_schedule::now_what(), Shy_schedule::now_what(), Lab_schedule::now_what(), Sit_schedule::now_what(), Wander_schedule::now_what(), Hound_schedule::now_what(), Dance_schedule::now_what(), Loiter_schedule::now_what(), Talk_schedule::now_what(), Patrol_schedule::now_what(), Preach_schedule::now_what(), Eat_at_inn_schedule::now_what(), Pace_schedule::now_what(), Follow_avatar_schedule::now_what(), Duel_schedule::now_what(), Combat_schedule::now_what(), Npc_timer::Npc_timer(), Object_animate_actor_action::Object_animate_actor_action(), Off_screen(), Path_walking_actor_action::open_door(), Game_object::paint(), Ireg_game_object::paint(), Egg_object::paint(), Egglike_game_object::paint(), Barge_object::paint(), MenuChoice::paint(), MenuEntry::paint(), Yesno_gump::paint(), Stats_gump::paint(), Spellscroll_gump::paint(), Spellbook_gump::paint(), Slider_gump::paint(), Sign_gump::paint(), Newfile_gump::paint(), Combat_button::paint(), Gump_text::paint(), Stat_bar::paint(), Clouds_effect::paint(), Cloud::paint(), Rain_effect::paint(), Text_effect::paint(), Death_vortex::paint(), Projectile_effect::paint(), Sprites_effect::paint(), Dragging_info::paint(), Npc_actor::paint(), Actor::paint(), Game_render::paint_blackness(), Game_render::paint_chunk_flat_rles(), Game_render::paint_chunk_flats(), Game_render::paint_chunk_objects(), Paint_chunk_outline(), Conversation::paint_faces(), Paint_grid(), Game_render::paint_map(), Game_object::paint_outline(), Text_gump::paint_page(), Game_render::paint_terrain_only(), Actor::paint_weapon(), Cheat::paste(), Usecode_internal::path_run_usecode(), Play(), Usecode_script::purge(), Gump_button::push(), Actor::read(), Game_map::read_ireg_objects(), Game_map::read_map_data(), Actor::reduce_health(), Map_chunk::remove(), Npc_proximity_handler::remove(), Gump::remove(), Effects_manager::remove_all_effects(), Effects_manager::remove_effect(), Party_manager::remove_from_party(), Conversation::remove_slot_face(), Effects_manager::remove_text_effect(), Effects_manager::remove_text_effects(), Game_object::remove_this(), Ireg_game_object::remove_this(), Egg_object::remove_this(), Npc_actor::remove_this(), Effects_manager::remove_weather_effects(), Chunk_terrain::render_all(), Combat::resume(), Actor::resurrect(), TextScroller::run(), Combat_schedule::run_away(), File_gump::save(), Send_location(), Spellbook_gump::set_avail(), Actor::set_flag(), Usecode_internal::set_item_frame(), Usecode_internal::set_item_shape(), Object_sfx::set_obj(), Actor::set_property(), set_resolution(), Actor::set_schedule_type(), Game_clock::set_time_palette(), Combat_schedule::set_weapon(), Map_chunk::setup_dungeon_levels(), Shift_wizards_eye(), TextScroller::show_line(), Usecode_internal::show_npc_face(), Usecode_internal::show_pending_text(), Sign_gump::Sign_gump(), Sprites_effect::Sprites_effect(), Usecode_script::start(), Dragging_info::start(), Actor::start(), Animator::start_animation(), Combat_schedule::start_battle(), Combat_schedule::start_strike(), Barge_object::step(), Quaking_actor::step(), Monster_actor::step(), Npc_actor::step(), Main_actor::step(), Storm_effect::Storm_effect(), Main_actor::switched_chunks(), SoundTester::test_sound(), Combat::toggle_pause(), Barge_object::travel_to_tile(), Map_chunk::try_all_eggs(), Schedule::try_street_maintenance(), Barge_object::turn_around(), Barge_object::turn_left(), Barge_object::turn_right(), Usecode_internal::UI_approach_avatar(), Usecode_internal::UI_armageddon(), Usecode_internal::UI_attack_avatar(), Usecode_internal::UI_book_mode(), Usecode_internal::UI_call_guards(), Usecode_internal::UI_cause_light(), Usecode_internal::UI_center_view(), Usecode_internal::UI_clear_item_flag(), Usecode_internal::UI_clear_item_say(), Usecode_internal::UI_click_on_item(), Usecode_internal::UI_close_gumps(), Usecode_internal::UI_create_new_object(), Usecode_internal::UI_delayed_execute_usecode_array(), Usecode_internal::UI_display_area(), Usecode_internal::UI_display_map(), Usecode_internal::UI_display_runes(), Usecode_internal::UI_earthquake(), Usecode_internal::UI_end_conversation(), Usecode_internal::UI_explode(), Usecode_internal::UI_fade_palette(), Usecode_internal::UI_find_nearby_avatar(), Usecode_internal::UI_fire_cannon(), Usecode_internal::UI_get_avatar_ref(), Usecode_internal::UI_get_dead_party(), Usecode_internal::UI_get_item_flag(), Usecode_internal::UI_get_npc_number(), Usecode_internal::UI_get_skin_colour(), Usecode_internal::UI_get_weather(), Usecode_internal::UI_in_combat(), Usecode_internal::UI_infravision(), Usecode_internal::UI_is_pc_female(), Usecode_internal::UI_is_pc_inside(), Usecode_internal::UI_is_water(), Usecode_internal::UI_lightning(), Usecode_internal::UI_move_object(), Usecode_internal::UI_nap_time(), Usecode_internal::UI_npc_nearby(), Usecode_internal::UI_npc_nearby2(), Usecode_internal::UI_obj_sprite_effect(), Usecode_internal::UI_on_barge(), Usecode_internal::UI_path_run_usecode(), Usecode_internal::UI_play_music(), Usecode_internal::UI_play_sound_effect2(), Usecode_internal::UI_projectile_effect(), Usecode_internal::UI_recall_virtue_stone(), Usecode_internal::UI_remove_from_area(), Usecode_internal::UI_remove_npc(), Usecode_internal::UI_resurrect(), Usecode_internal::UI_revert_schedule(), Usecode_internal::UI_set_camera(), Usecode_internal::UI_set_item_flag(), Usecode_internal::UI_set_lift(), Usecode_internal::UI_set_oppressor(), Usecode_internal::UI_set_schedule_type(), Usecode_internal::UI_si_display_map(), Usecode_internal::UI_sprite_effect(), Usecode_internal::UI_stop_time(), Usecode_internal::UI_summon(), Usecode_internal::UI_teleport_to_saved_pos(), Usecode_internal::UI_wearing_fellowship(), Usecode_internal::UI_wizard_eye(), Gump_button::unpush(), Game_object::update_from_studio(), Egg_object::update_from_studio(), Actor::update_from_studio(), Wait_for_arrival(), Path_walking_actor_action::walk_to_tile(), Weather_effect::Weather_effect(), Wizard_eye(), Barge_object::write_ireg(), Animator::~Animator(), Egg_object::~Egg_object(), Newfile_gump::~Newfile_gump(), and Storm_effect::~Storm_effect().
| bool ignore_crc = false |
| bool intrinsic_trace = false |
Definition at line 113 of file exult.cc.
Referenced by Usecode_internal::Execute_Intrinsic(), and exult_main().
Definition at line 105 of file exult.cc.
Referenced by ActionCheatHelp(), ActionHelp(), Handle_event(), and Game_window::init_files().
| int num_res = sizeof(res_list)/sizeof(struct resolution) |
Definition at line 144 of file exult.cc.
Referenced by decrease_resolution(), find_resolution(), increase_resolution(), and set_resolution().
| quitting_time_enum quitting_time = QUIT_TIME_NO |
Definition at line 111 of file exult.cc.
Referenced by Handle_events(), Gump_manager::okay_to_quit(), Play(), Gamemenu_gump::quit(), File_gump::quit(), Usecode_internal::UI_restart_game(), and Usecode_internal::UI_run_endgame().
| struct resolution res_list[] |
Referenced by find_resolution(), and set_resolution().
| int save_compression = 1 |
Definition at line 119 of file exult.cc.
Referenced by exult_main(), and Game_window::save_gamedat().
| int usecode_trace = 0 |
1.5.1