#include <unistd.h>#include <fstream>#include <cstdio>#include <cstdlib>#include <iostream>#include <iomanip>#include <vector>#include "Flex.h"#include "utils.h"#include "exceptions.h"#include "vgafile.h"#include "pngio.h"#include "ibuf8.h"Include dependency graph for ipack.cc:

Go to the source code of this file.
Classes | |
| class | Shape_spec |
Typedefs | |
| typedef vector< Shape_spec > | Shape_specs |
Functions | |
| static char * | Skip_space (char *ptr) |
| static char * | Find_space (char *ptr) |
| static char * | Pass_file_spec (char *ptr) |
| static long | Get_number (int linenum, char *errmsg, char *ptr, char *&endptr) |
| static char * | Get_token (int linenum, char *ptr, char *&endptr) |
| static void | Read_script (istream &in, char *&imagename, char *&palname, Shape_specs &specs) |
| static void | Modify_palette (unsigned char *from, unsigned char *to, int palsize, int roff, int goff, int boff, int r256, int g256, int b256) |
| static void | Greyify_palette (unsigned char *from, unsigned char *to, int palsize) |
| static void | Convert_palette63 (unsigned char *from, unsigned char *to, int palsize) |
| static void | Write_text_palette (char *palname, unsigned char *palette, int palsize) |
| static void | Write_frame (char *basename, int frnum, Shape_frame *frame, unsigned char *palette) |
| static void | Write_tiled_frames (char *filename, Shape *shape, int shnum, bool bycol, int dim0_cnt, unsigned char *palette) |
| void | Write_palettes (char *palname, unsigned char *palette, int palsize) |
| static void | Write_exult_from_tiles (ostream &out, char *filename, int nframes, bool bycol, int dim0_cnt, char *palname) |
| static void | Write_exult (ostream &out, char *basename, int nframes, bool flat, char *palname) |
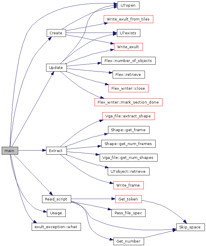
| static void | Create (char *imagename, char *palname, Shape_specs &specs, const char *title) |
| static void | Update (char *imagename, char *palname, Shape_specs &specs, const char *title) |
| static void | Extract (char *imagename, char *palname, Shape_specs &specs) |
| static void | Usage () |
| int | main (int argc, char **argv) |
Variables | |
| const unsigned char | transp = 255 |
| typedef vector<Shape_spec> Shape_specs |
| static void Convert_palette63 | ( | unsigned char * | from, | |
| unsigned char * | to, | |||
| int | palsize | |||
| ) | [static] |
| static void Create | ( | char * | imagename, | |
| char * | palname, | |||
| Shape_specs & | specs, | |||
| const char * | title | |||
| ) | [static] |
Definition at line 702 of file ipack.cc.
References U7exists(), U7open(), Write_exult(), and Write_exult_from_tiles().
Referenced by main().
Here is the call graph for this function:

| static void Extract | ( | char * | imagename, | |
| char * | palname, | |||
| Shape_specs & | specs | |||
| ) | [static] |
Definition at line 806 of file ipack.cc.
References Vga_file::extract_shape(), Shape::get_frame(), Shape::get_num_frames(), Vga_file::get_num_shapes(), len, U7object::retrieve(), and Write_frame().
Referenced by main().
Here is the call graph for this function:

| static char* Find_space | ( | char * | ptr | ) | [static] |
| static long Get_number | ( | int | linenum, | |
| char * | errmsg, | |||
| char * | ptr, | |||
| char *& | endptr | |||
| ) | [static] |
Definition at line 137 of file ipack.cc.
References Skip_space().
Referenced by Read_script().
Here is the call graph for this function:

| static char* Get_token | ( | int | linenum, | |
| char * | ptr, | |||
| char *& | endptr | |||
| ) | [static] |
Definition at line 161 of file ipack.cc.
References Find_space(), newstrdup(), Skip_space(), and token.
Referenced by Read_script().
Here is the call graph for this function:

| static void Greyify_palette | ( | unsigned char * | from, | |
| unsigned char * | to, | |||
| int | palsize | |||
| ) | [static] |
| int main | ( | int | argc, | |
| char ** | argv | |||
| ) |
Definition at line 866 of file ipack.cc.
References Create(), Extract(), Read_script(), U7open(), Update(), Usage(), and exult_exception::what().
Here is the call graph for this function:

| static void Modify_palette | ( | unsigned char * | from, | |
| unsigned char * | to, | |||
| int | palsize, | |||
| int | roff, | |||
| int | goff, | |||
| int | boff, | |||
| int | r256, | |||
| int | g256, | |||
| int | b256 | |||
| ) | [static] |
| static char* Pass_file_spec | ( | char * | ptr | ) | [static] |
| static void Read_script | ( | istream & | in, | |
| char *& | imagename, | |||
| char *& | palname, | |||
| Shape_specs & | specs | |||
| ) | [static] |
Definition at line 203 of file ipack.cc.
References Get_number(), Get_token(), Pass_file_spec(), and Skip_space().
Referenced by main().
Here is the call graph for this function:

| static char* Skip_space | ( | char * | ptr | ) | [static] |
| static void Update | ( | char * | imagename, | |
| char * | palname, | |||
| Shape_specs & | specs, | |||
| const char * | title | |||
| ) | [static] |
Definition at line 748 of file ipack.cc.
References Flex_writer::close(), len, Flex_writer::mark_section_done(), Flex::number_of_objects(), Flex::retrieve(), U7exists(), U7open(), and Write_exult().
Referenced by main().
Here is the call graph for this function:

| static void Write_exult | ( | ostream & | out, | |
| char * | basename, | |||
| int | nframes, | |||
| bool | flat, | |||
| char * | palname | |||
| ) | [static] |
Definition at line 646 of file ipack.cc.
References Shape::set_frame(), Shape::write(), and Write_palettes().
Referenced by Create(), and Update().
Here is the call graph for this function:

| static void Write_exult_from_tiles | ( | ostream & | out, | |
| char * | filename, | |||
| int | nframes, | |||
| bool | bycol, | |||
| int | dim0_cnt, | |||
| char * | palname | |||
| ) | [static] |
Definition at line 588 of file ipack.cc.
References Write_palettes().
Referenced by Create().
Here is the call graph for this function:

| static void Write_frame | ( | char * | basename, | |
| int | frnum, | |||
| Shape_frame * | frame, | |||
| unsigned char * | palette | |||
| ) | [static] |
Definition at line 422 of file ipack.cc.
References Image_buffer8::fill8(), Ucscript::frame, and Image_buffer::get_bits().
Referenced by Extract().
Here is the call graph for this function:

| void Write_palettes | ( | char * | palname, | |
| unsigned char * | palette, | |||
| int | palsize | |||
| ) |
Definition at line 511 of file ipack.cc.
References Flex_writer::close(), Convert_palette63(), Greyify_palette(), Flex_writer::mark_section_done(), Modify_palette(), U7open(), and Write_text_palette().
Referenced by Write_exult(), and Write_exult_from_tiles().
Here is the call graph for this function:

| static void Write_text_palette | ( | char * | palname, | |
| unsigned char * | palette, | |||
| int | palsize | |||
| ) | [static] |
| static void Write_tiled_frames | ( | char * | filename, | |
| Shape * | shape, | |||
| int | shnum, | |||
| bool | bycol, | |||
| int | dim0_cnt, | |||
| unsigned char * | palette | |||
| ) | [static] |
Definition at line 455 of file ipack.cc.
References Image_buffer8::fill8(), Ucscript::frame, Image_buffer::get_bits(), Shape::get_frame(), and Shape::get_num_frames().
Here is the call graph for this function:

1.5.1