#include "keyactions.h"#include "keys.h"#include "gump_utils.h"#include "gamewin.h"#include "mouse.h"#include "actors.h"#include "game.h"#include "exult.h"#include "exult_types.h"#include "exult_constants.h"#include "File_gump.h"#include "Scroll_gump.h"#include "cheat.h"#include "combat_opts.h"#include "ucmachine.h"#include "party.h"#include "Audio.h"#include "Gamemenu_gump.h"#include "Newfile_gump.h"#include "Face_stats.h"#include "Gump_manager.h"#include "effects.h"#include "palette.h"Include dependency graph for keyactions.cc:

Go to the source code of this file.
Functions | |
| static Actor * | Get_party_member (int num) |
| void | ActionQuit (int *params) |
| void | ActionOldFileGump (int *params) |
| void | ActionMenuGump (int *params) |
| void | ActionFileGump (int *params) |
| void | ActionQuicksave (int *params) |
| void | ActionQuickrestore (int *params) |
| void | ActionAbout (int *params) |
| void | ActionHelp (int *params) |
| void | ActionCloseGumps (int *params) |
| void | ActionCloseOrMenu (int *params) |
| void | ActionScreenshot (int *params) |
| void | ActionRepaint (int *params) |
| void | ActionResIncrease (int *params) |
| void | ActionResDecrease (int *params) |
| void | ActionBrighter (int *params) |
| void | ActionDarker (int *params) |
| void | ActionFullscreen (int *params) |
| void | ActionUseItem (int *params) |
| void | ActionUseFood (int *params) |
| void | ActionCombat (int *params) |
| void | ActionCombatPause (int *params) |
| void | ActionTarget (int *params) |
| void | ActionInventory (int *params) |
| void | ActionTryKeys (int *params) |
| void | ActionStats (int *params) |
| void | ActionCombatStats (int *params) |
| void | ActionFaceStats (int *params) |
| void | ActionSIIntro (int *params) |
| void | ActionEndgame (int *params) |
| void | ActionScrollLeft (int *params) |
| void | ActionScrollRight (int *params) |
| void | ActionScrollUp (int *params) |
| void | ActionScrollDown (int *params) |
| void | ActionWalkWest (int *params) |
| void | ActionWalkEast (int *params) |
| void | ActionWalkNorth (int *params) |
| void | ActionWalkSouth (int *params) |
| void | ActionWalkNorthEast (int *params) |
| void | ActionWalkSouthEast (int *params) |
| void | ActionWalkNorthWest (int *params) |
| void | ActionWalkSouthWest (int *params) |
| void | ActionStopWalking (int *params) |
| void | ActionCenter (int *params) |
| void | ActionShapeBrowser (int *params) |
| void | ActionCreateShape (int *params) |
| void | ActionDeleteObject (int *params) |
| void | ActionDeleteSelected (int *params) |
| void | ActionMoveSelected (int *params) |
| void | ActionToggleEggs (int *params) |
| void | ActionGodMode (int *params) |
| void | ActionGender (int *params) |
| void | ActionCheatHelp (int *params) |
| void | ActionInfravision (int *params) |
| void | ActionSkipLift (int *params) |
| void | ActionLevelup (int *params) |
| void | ActionMapEditor (int *params) |
| void | ActionHackMover (int *params) |
| void | ActionMapTeleport (int *params) |
| void | ActionTeleport (int *params) |
| void | ActionTime (int *params) |
| void | ActionWizard (int *params) |
| void | ActionHeal (int *params) |
| void | ActionCheatScreen (int *params) |
| void | ActionPickPocket (int *params) |
| void | ActionNPCNumbers (int *params) |
| void | ActionGrabActor (int *params) |
| void | ActionCut (int *params) |
| void | ActionCopy (int *params) |
| void | ActionPaste (int *params) |
| void | ActionPlayMusic (int *params) |
| void | ActionNaked (int *params) |
| void | ActionPetra (int *params) |
| void | ActionSkinColour (int *params) |
| void | ActionSoundTester (int *params) |
| void | ActionTest (int *params) |
| void ActionAbout | ( | int * | params | ) |
Definition at line 125 of file keyactions.cc.
References Text_gump::add_text(), Get_click(), Game_window::get_instance(), gwin, Mouse::hand, Scroll_gump::paint(), Game_window::paint(), Text_gump::show_next_page(), and VERSION.
Here is the call graph for this function:

| void ActionBrighter | ( | int * | params | ) |
Definition at line 193 of file keyactions.cc.
References change_gamma().
Here is the call graph for this function:

| void ActionCenter | ( | int * | params | ) |
Definition at line 523 of file keyactions.cc.
References Game_window::center_view(), Game_window::get_camera_actor(), Game_window::get_instance(), Game_object::get_tile(), gwin, and Game_window::paint().
Here is the call graph for this function:

| void ActionCheatHelp | ( | int * | params | ) |
Definition at line 599 of file keyactions.cc.
References keybinder, and KeyBinder::ShowCheatHelp().
Here is the call graph for this function:

| void ActionCheatScreen | ( | int * | params | ) |
Definition at line 688 of file keyactions.cc.
References cheat, and Cheat::cheat_screen().
Here is the call graph for this function:

| void ActionCloseGumps | ( | int * | params | ) |
Definition at line 153 of file keyactions.cc.
References Gump_manager::close_all_gumps(), Game_window::get_gump_man(), and Game_window::get_instance().
Here is the call graph for this function:

| void ActionCloseOrMenu | ( | int * | params | ) |
Definition at line 159 of file keyactions.cc.
References ActionMenuGump(), Gump_manager::close_all_gumps(), Game_window::get_gump_man(), Game_window::get_instance(), gwin, and Gump_manager::showing_gumps().
Here is the call graph for this function:

| void ActionCombat | ( | int * | params | ) |
Definition at line 236 of file keyactions.cc.
References Game_window::get_instance(), gwin, Mouse::mouse, Game_window::paint(), Mouse::set_speed_cursor(), and Game_window::toggle_combat().
Here is the call graph for this function:

| void ActionCombatPause | ( | int * | params | ) |
Definition at line 245 of file keyactions.cc.
References Mouse::mouse, Mouse::set_speed_cursor(), and Combat::toggle_pause().
Here is the call graph for this function:

| void ActionCombatStats | ( | int * | params | ) |
Definition at line 379 of file keyactions.cc.
References Gump_manager::add_gump(), game, Party_manager::get_count(), Game_window::get_gump_man(), Game_window::get_instance(), Game_window::get_main_actor(), Game_window::get_party_man(), Game::get_shape(), and gwin.
Here is the call graph for this function:

| void ActionCopy | ( | int * | params | ) |
Definition at line 730 of file keyactions.cc.
References cheat, and Cheat::cut().
Here is the call graph for this function:

| void ActionCreateShape | ( | int * | params | ) |
Definition at line 541 of file keyactions.cc.
References Container_game_object::add_quantity(), c_any_qual, Effects_manager::center_text(), cheat, Cheat::create_last_shape(), Game_window::get_effects(), Game_window::get_instance(), Game_window::get_main_actor(), and gwin.
Here is the call graph for this function:

| void ActionCut | ( | int * | params | ) |
Definition at line 724 of file keyactions.cc.
References cheat, and Cheat::cut().
Here is the call graph for this function:

| void ActionDarker | ( | int * | params | ) |
Definition at line 199 of file keyactions.cc.
References change_gamma().
Here is the call graph for this function:

| void ActionDeleteObject | ( | int * | params | ) |
Definition at line 556 of file keyactions.cc.
References cheat, and Cheat::delete_object().
Here is the call graph for this function:

| void ActionDeleteSelected | ( | int * | params | ) |
Definition at line 562 of file keyactions.cc.
References cheat, and Cheat::delete_selected().
Here is the call graph for this function:

| void ActionEndgame | ( | int * | params | ) |
Definition at line 409 of file keyactions.cc.
References Game_window::clear_screen(), Game::end_game(), Palette::fade(), game, Game_window::get_instance(), Game_window::get_pal(), gwin, Game_window::paint(), and Palette::set().
Here is the call graph for this function:

| void ActionFaceStats | ( | int * | params | ) |
Definition at line 387 of file keyactions.cc.
References Face_stats::AdvanceState(), config, and Face_stats::save_config().
Here is the call graph for this function:

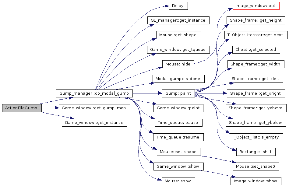
| void ActionFileGump | ( | int * | params | ) |
Definition at line 88 of file keyactions.cc.
References Gump_manager::do_modal_gump(), Game_window::get_gump_man(), Game_window::get_instance(), and Mouse::hand.
Here is the call graph for this function:

| void ActionFullscreen | ( | int * | params | ) |
Definition at line 205 of file keyactions.cc.
References Game_window::get_instance(), Game_window::get_win(), gwin, Game_window::paint(), and Image_window::toggle_fullscreen().
Here is the call graph for this function:

| void ActionGender | ( | int * | params | ) |
Definition at line 593 of file keyactions.cc.
References Cheat::change_gender(), and cheat.
Here is the call graph for this function:

| void ActionGodMode | ( | int * | params | ) |
Definition at line 584 of file keyactions.cc.
References cheat, Cheat::set_god(), and Cheat::toggle_god().
Here is the call graph for this function:

| void ActionGrabActor | ( | int * | params | ) |
Definition at line 715 of file keyactions.cc.
References cheat, Cheat::set_grab_actor(), and Cheat::toggle_grab_actor().
Here is the call graph for this function:

| void ActionHackMover | ( | int * | params | ) |
Definition at line 645 of file keyactions.cc.
References cheat, Cheat::set_hack_mover(), and Cheat::toggle_hack_mover().
Here is the call graph for this function:

| void ActionHeal | ( | int * | params | ) |
Definition at line 682 of file keyactions.cc.
References cheat, and Cheat::heal_party().
Here is the call graph for this function:

| void ActionHelp | ( | int * | params | ) |
Definition at line 147 of file keyactions.cc.
References keybinder, and KeyBinder::ShowHelp().
Here is the call graph for this function:

| void ActionInfravision | ( | int * | params | ) |
Definition at line 606 of file keyactions.cc.
References cheat, Cheat::set_infravision(), and Cheat::toggle_infravision().
Here is the call graph for this function:

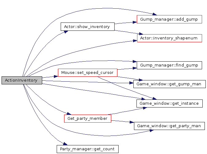
| void ActionInventory | ( | int * | params | ) |
Definition at line 263 of file keyactions.cc.
References Gump_manager::add_gump(), Gump_manager::find_gump(), Party_manager::get_count(), Game_window::get_gump_man(), Game_window::get_instance(), Game_window::get_party_man(), Get_party_member(), gwin, Actor::inventory_shapenum(), Mouse::mouse, Mouse::set_speed_cursor(), and Actor::show_inventory().
Here is the call graph for this function:

| void ActionLevelup | ( | int * | params | ) |
Definition at line 626 of file keyactions.cc.
References cheat, and Cheat::levelup_party().
Here is the call graph for this function:

| void ActionMapEditor | ( | int * | params | ) |
Definition at line 635 of file keyactions.cc.
References cheat, Cheat::set_map_editor(), and Cheat::toggle_map_editor().
Here is the call graph for this function:

| void ActionMapTeleport | ( | int * | params | ) |
Definition at line 654 of file keyactions.cc.
References cheat, and Cheat::map_teleport().
Here is the call graph for this function:

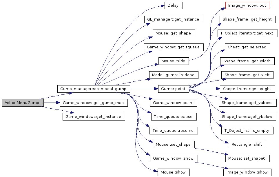
| void ActionMenuGump | ( | int * | params | ) |
Definition at line 79 of file keyactions.cc.
References Gump_manager::do_modal_gump(), Game_window::get_gump_man(), Game_window::get_instance(), and Mouse::hand.
Referenced by ActionCloseOrMenu().
Here is the call graph for this function:

| void ActionMoveSelected | ( | int * | params | ) |
Definition at line 571 of file keyactions.cc.
References cheat, and Cheat::move_selected().
Here is the call graph for this function:

| void ActionNaked | ( | int * | params | ) |
Definition at line 759 of file keyactions.cc.
References cheat, and Cheat::toggle_naked().
Here is the call graph for this function:

| void ActionNPCNumbers | ( | int * | params | ) |
Definition at line 705 of file keyactions.cc.
References cheat, Cheat::set_number_npcs(), and Cheat::toggle_number_npcs().
Here is the call graph for this function:

| void ActionOldFileGump | ( | int * | params | ) |
Definition at line 70 of file keyactions.cc.
References Gump_manager::do_modal_gump(), Game_window::get_gump_man(), Game_window::get_instance(), and Mouse::hand.
Here is the call graph for this function:

| void ActionPaste | ( | int * | params | ) |
Definition at line 736 of file keyactions.cc.
References cheat, and Cheat::paste().
Here is the call graph for this function:

| void ActionPetra | ( | int * | params | ) |
Definition at line 765 of file keyactions.cc.
References cheat, and Cheat::toggle_Petra().
Here is the call graph for this function:

| void ActionPickPocket | ( | int * | params | ) |
Definition at line 695 of file keyactions.cc.
References cheat, Cheat::set_pickpocket(), and Cheat::toggle_pickpocket().
Here is the call graph for this function:

| void ActionPlayMusic | ( | int * | params | ) |
Definition at line 743 of file keyactions.cc.
References Audio::get_ptr(), and Audio::start_music().
Here is the call graph for this function:

| void ActionQuickrestore | ( | int * | params | ) |
Definition at line 110 of file keyactions.cc.
References Effects_manager::center_text(), Game_window::get_effects(), Game_window::get_instance(), gwin, Game_window::paint(), and Game_window::read().
Here is the call graph for this function:

| void ActionQuicksave | ( | int * | params | ) |
Definition at line 96 of file keyactions.cc.
References Effects_manager::center_text(), Game_window::get_effects(), Game_window::get_instance(), gwin, and Game_window::write().
Here is the call graph for this function:

| void ActionQuit | ( | int * | params | ) |
Definition at line 64 of file keyactions.cc.
References Game_window::get_gump_man(), Game_window::get_instance(), and Gump_manager::okay_to_quit().
Here is the call graph for this function:

| void ActionRepaint | ( | int * | params | ) |
Definition at line 175 of file keyactions.cc.
References Game_window::get_instance(), and Game_window::paint().
Here is the call graph for this function:

| void ActionResDecrease | ( | int * | params | ) |
Definition at line 187 of file keyactions.cc.
References decrease_resolution().
Here is the call graph for this function:

| void ActionResIncrease | ( | int * | params | ) |
Definition at line 181 of file keyactions.cc.
References increase_resolution().
Here is the call graph for this function:

| void ActionScreenshot | ( | int * | params | ) |
Definition at line 169 of file keyactions.cc.
References make_screenshot().
Here is the call graph for this function:

| void ActionScrollDown | ( | int * | params | ) |
Definition at line 444 of file keyactions.cc.
References Game_window::get_instance(), gwin, and Game_window::view_down().
Referenced by Handle_event().
Here is the call graph for this function:

| void ActionScrollLeft | ( | int * | params | ) |
Definition at line 420 of file keyactions.cc.
References Game_window::get_instance(), gwin, and Game_window::view_left().
Referenced by Handle_event().
Here is the call graph for this function:

| void ActionScrollRight | ( | int * | params | ) |
Definition at line 428 of file keyactions.cc.
References Game_window::get_instance(), gwin, and Game_window::view_right().
Referenced by Handle_event().
Here is the call graph for this function:

| void ActionScrollUp | ( | int * | params | ) |
Definition at line 436 of file keyactions.cc.
References Game_window::get_instance(), gwin, and Game_window::view_up().
Referenced by Handle_event().
Here is the call graph for this function:

| void ActionShapeBrowser | ( | int * | params | ) |
Definition at line 531 of file keyactions.cc.
References cheat, and Cheat::shape_browser().
Here is the call graph for this function:

| void ActionSIIntro | ( | int * | params | ) |
Definition at line 395 of file keyactions.cc.
References Game::clear_jive(), Game_window::clear_screen(), Palette::fade(), game, Game_window::get_instance(), Game_window::get_pal(), gwin, Game_window::paint(), Game::play_intro(), Palette::set(), and Game::set_jive().
Here is the call graph for this function:

| void ActionSkinColour | ( | int * | params | ) |
Definition at line 771 of file keyactions.cc.
References Cheat::change_skin(), and cheat.
Here is the call graph for this function:

| void ActionSkipLift | ( | int * | params | ) |
Definition at line 616 of file keyactions.cc.
References cheat, Cheat::dec_skip_lift(), and Cheat::set_skip_lift().
Here is the call graph for this function:

| void ActionSoundTester | ( | int * | params | ) |
Definition at line 777 of file keyactions.cc.
References cheat, and Cheat::sound_tester().
Here is the call graph for this function:

| void ActionStats | ( | int * | params | ) |
Definition at line 339 of file keyactions.cc.
References Gump_manager::add_gump(), Gump_manager::find_gump(), game, Party_manager::get_count(), Game_window::get_gump_man(), Game_window::get_instance(), Game_window::get_party_man(), Get_party_member(), Game::get_shape(), gwin, Mouse::mouse, and Mouse::set_speed_cursor().
Here is the call graph for this function:

| void ActionStopWalking | ( | int * | params | ) |
Definition at line 516 of file keyactions.cc.
References Game_window::get_instance(), gwin, and Game_window::stop_actor().
Here is the call graph for this function:

| void ActionTarget | ( | int * | params | ) |
Definition at line 252 of file keyactions.cc.
References Game_window::double_clicked(), Get_click(), Game_window::get_instance(), Mouse::greenselect, Mouse::mouse, and Mouse::set_speed_cursor().
Referenced by Handle_event().
Here is the call graph for this function:

| void ActionTeleport | ( | int * | params | ) |
Definition at line 660 of file keyactions.cc.
References cheat, and Cheat::cursor_teleport().
Here is the call graph for this function:

| void ActionTest | ( | int * | params | ) |
Definition at line 782 of file keyactions.cc.
| void ActionTime | ( | int * | params | ) |
Definition at line 666 of file keyactions.cc.
References cheat, and Cheat::fake_time_period().
Here is the call graph for this function:

| void ActionToggleEggs | ( | int * | params | ) |
Definition at line 577 of file keyactions.cc.
References cheat, and Cheat::toggle_eggs().
Here is the call graph for this function:

| void ActionTryKeys | ( | int * | params | ) |
Definition at line 306 of file keyactions.cc.
References c_any_framenum, Gump_manager::find_gump(), Gump::find_object(), Game_window::find_object(), Mouse::flash_shape(), Get_click(), Game_window::get_gump_man(), Game_window::get_instance(), Game_window::get_party(), Game_window::get_usecode(), Mouse::greenselect, gwin, Usecode_machine::intercept_click_on_item(), keys, Mouse::mouse, Exult_server::obj, and Mouse::redx.
Here is the call graph for this function:

| void ActionUseFood | ( | int * | params | ) |
Definition at line 226 of file keyactions.cc.
References Game_window::activate_item(), GAME_SI, Game_window::get_instance(), gwin, Mouse::mouse, and Mouse::set_speed_cursor().
Here is the call graph for this function:

| void ActionUseItem | ( | int * | params | ) |
Definition at line 216 of file keyactions.cc.
References Game_window::activate_item(), c_any_framenum, c_any_qual, Game_window::get_instance(), Mouse::mouse, and Mouse::set_speed_cursor().
Here is the call graph for this function:

| void ActionWalkEast | ( | int * | params | ) |
Definition at line 460 of file keyactions.cc.
References Game_window::get_height(), Game_window::get_instance(), Game_window::get_width(), gwin, and Game_window::start_actor().
Here is the call graph for this function:

| void ActionWalkNorth | ( | int * | params | ) |
Definition at line 468 of file keyactions.cc.
References Game_window::get_height(), Game_window::get_instance(), Game_window::get_width(), gwin, and Game_window::start_actor().
Here is the call graph for this function:

| void ActionWalkNorthEast | ( | int * | params | ) |
Definition at line 484 of file keyactions.cc.
References Game_window::get_height(), Game_window::get_instance(), Game_window::get_width(), gwin, and Game_window::start_actor().
Here is the call graph for this function:

| void ActionWalkNorthWest | ( | int * | params | ) |
Definition at line 500 of file keyactions.cc.
References Game_window::get_height(), Game_window::get_instance(), Game_window::get_width(), gwin, and Game_window::start_actor().
Here is the call graph for this function:

| void ActionWalkSouth | ( | int * | params | ) |
Definition at line 476 of file keyactions.cc.
References Game_window::get_height(), Game_window::get_instance(), Game_window::get_width(), gwin, and Game_window::start_actor().
Here is the call graph for this function:

| void ActionWalkSouthEast | ( | int * | params | ) |
Definition at line 492 of file keyactions.cc.
References Game_window::get_height(), Game_window::get_instance(), Game_window::get_width(), gwin, and Game_window::start_actor().
Here is the call graph for this function:

| void ActionWalkSouthWest | ( | int * | params | ) |
Definition at line 508 of file keyactions.cc.
References Game_window::get_height(), Game_window::get_instance(), Game_window::get_width(), gwin, and Game_window::start_actor().
Here is the call graph for this function:

| void ActionWalkWest | ( | int * | params | ) |
Definition at line 452 of file keyactions.cc.
References Game_window::get_height(), Game_window::get_instance(), Game_window::get_width(), gwin, and Game_window::start_actor().
Here is the call graph for this function:

| void ActionWizard | ( | int * | params | ) |
Definition at line 673 of file keyactions.cc.
References cheat, Cheat::set_wizard(), and Cheat::toggle_wizard().
Here is the call graph for this function:

| static Actor* Get_party_member | ( | int | num | ) | [static] |
Definition at line 52 of file keyactions.cc.
References Game_window::get_instance(), Party_manager::get_member(), Game_window::get_npc(), and Game_window::get_party_man().
Referenced by ActionInventory(), and ActionStats().
Here is the call graph for this function:

1.5.1