#include <iostream>#include "hash_utils.h"#include "PathFinder.h"#include "exult_constants.h"#include "vec.h"Include dependency graph for path.cc:

Go to the source code of this file.
Classes | |
| class | Neighbor_iterator |
| class | Search_node |
| class | Hash_node |
| class | Equal_nodes |
| class | A_star_queue |
Functions | |
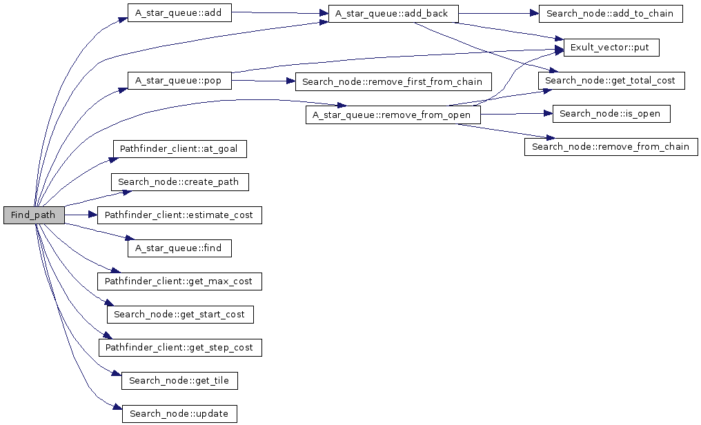
| Tile_coord * | Find_path (Tile_coord start, Tile_coord goal, Pathfinder_client *client, int &pathlen) |
Variables | |
| static int | tracing = 0 |
| Tile_coord * Find_path | ( | Tile_coord | start, | |
| Tile_coord | goal, | |||
| Pathfinder_client * | client, | |||
| int & | pathlen | |||
| ) |
Definition at line 408 of file path.cc.
References A_star_queue::add(), A_star_queue::add_back(), Pathfinder_client::at_goal(), Search_node::create_path(), Pathfinder_client::estimate_cost(), A_star_queue::find(), Pathfinder_client::get_max_cost(), Search_node::get_start_cost(), Pathfinder_client::get_step_cost(), Search_node::get_tile(), max_cost, A_star_queue::pop(), A_star_queue::remove_from_open(), Tile_coord::tx, Tile_coord::ty, and Search_node::update().
Referenced by Astar::NewPath().
Here is the call graph for this function:

1.5.1