#include <Newfile_gump.h>
Inheritance diagram for Newfile_gump:


Public Member Functions | |
| Newfile_gump () | |
| ~Newfile_gump () | |
| void | load () |
| void | save () |
| void | delete_file () |
| void | scroll_line (int dir) |
| void | scroll_page (int dir) |
| int | restored_game () |
| virtual void | paint () |
| virtual void | close () |
| virtual void | mouse_down (int mx, int my) |
| virtual void | mouse_up (int mx, int my) |
| virtual void | mouse_drag (int mx, int my) |
| virtual void | text_input (int chr, int unicode) |
| virtual void | mousewheel_up () |
| virtual void | mousewheel_down () |
Protected Member Functions | |
| int | BackspacePressed () |
| int | DeletePressed () |
| int | MoveCursor (int count) |
| int | AddCharacter (char c) |
| void | LoadSaveGameDetails () |
| void | FreeSaveGameDetails () |
| void | PaintSaveName (int line) |
Protected Attributes | |
| Gump_button * | buttons [8] |
| unsigned char | restored |
| Image_buffer * | back |
| SaveInfo * | games |
| int | num_games |
| int | first_free |
| Shape_file * | cur_shot |
| SaveGame_Details * | cur_details |
| SaveGame_Party * | cur_party |
| Shape_file * | gd_shot |
| SaveGame_Details * | gd_details |
| SaveGame_Party * | gd_party |
| Shape_file * | screenshot |
| SaveGame_Details * | details |
| SaveGame_Party * | party |
| bool | is_readable |
| const char * | filename |
| int | list_position |
| int | selected |
| int | cursor |
| int | slide_start |
| char | newname [0x50] |
Static Protected Attributes | |
| static const short | btn_cols [5] |
| static const short | btn_rows [5] |
| static const short | fieldx |
| static const short | fieldy |
| static const short | fieldw |
| static const short | fieldh |
| static const short | fieldgap |
| static const short | fieldcount |
| static const short | textx |
| static const short | texty |
| static const short | textw |
| static const short | iconx |
| static const short | icony |
| static const short | scrollx |
| static const short | scrolly |
| static const short | scrollh |
| static const short | sliderw |
| static const short | sliderh |
| static const short | infox |
| static const short | infoy |
| static const short | infow |
| static const short | infoh |
| static const char | infostring [] |
| static const char * | months [12] |
Private Member Functions | |
| UNREPLICATABLE_CLASS_I (Newfile_gump, Modal_gump(0, 0, 0, 0)) | |
Classes | |
| struct | SaveInfo |
Definition at line 86 of file Newfile_gump.h.
| Newfile_gump::Newfile_gump | ( | ) |
Definition at line 273 of file Newfile_gump.cc.
References canceltext, Image_window::create_buffer(), EXULT_FLX_SAV_DOWN_SHP, EXULT_FLX_SAV_DOWNDOWN_SHP, EXULT_FLX_SAV_UP_SHP, EXULT_FLX_SAV_UPUP_SHP, Image_window::get(), Game_window::get_height(), Game_window::get_tqueue(), Game_window::get_width(), Game_window::get_win(), gwin, and Time_queue::pause().
Here is the call graph for this function:

| Newfile_gump::~Newfile_gump | ( | ) |
Definition at line 313 of file Newfile_gump.cc.
References Game_window::get_tqueue(), gwin, and Time_queue::resume().
Here is the call graph for this function:

| Newfile_gump::UNREPLICATABLE_CLASS_I | ( | Newfile_gump | , | |
| Modal_gump(0, 0, 0, 0) | ||||
| ) | [private] |
| int Newfile_gump::BackspacePressed | ( | ) | [protected] |
Definition at line 1020 of file Newfile_gump.cc.
References cursor, and DeletePressed().
Referenced by text_input().
Here is the call graph for this function:

| int Newfile_gump::DeletePressed | ( | ) | [protected] |
Definition at line 1026 of file Newfile_gump.cc.
References cursor, and newname.
Referenced by BackspacePressed(), and text_input().
| int Newfile_gump::MoveCursor | ( | int | count | ) | [protected] |
Definition at line 1034 of file Newfile_gump.cc.
References cursor, and newname.
Referenced by text_input().
| int Newfile_gump::AddCharacter | ( | char | c | ) | [protected] |
Definition at line 1044 of file Newfile_gump.cc.
References cursor, Shape_manager::get_text_width(), MAX_SAVEGAME_NAME_LEN, newname, Game_singletons::sman, and textw.
Referenced by text_input().
Here is the call graph for this function:

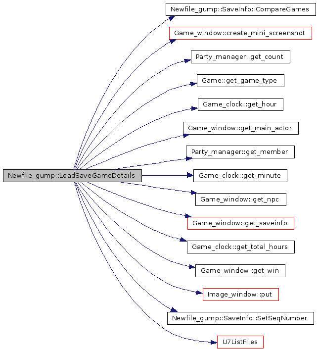
| void Newfile_gump::LoadSaveGameDetails | ( | ) | [protected] |
Definition at line 1064 of file Newfile_gump.cc.
References back, BLACK_GATE, Actor::combat, SaveGame_Party::combat, Newfile_gump::SaveInfo::CompareGames(), Game_window::create_mini_screenshot(), cur_details, cur_party, cur_shot, details, SaveGame_Party::dext, Actor::dexterity, Actor::exp, SaveGame_Party::exp, filename, first_free, SaveGame_Party::flags, SaveGame_Party::flags2, SaveGame_Party::food, Actor::food_level, SaveGame_Details::game_day, SaveGame_Details::game_hour, SaveGame_Details::game_minute, games, Game_singletons::gclock, gd_details, gd_party, gd_shot, Party_manager::get_count(), Game::get_game_type(), Game_clock::get_hour(), Game_window::get_main_actor(), Party_manager::get_member(), Game_clock::get_minute(), Game_window::get_npc(), Game_window::get_saveinfo(), Game_clock::get_total_hours(), Game_window::get_win(), Game_singletons::gwin, Actor::health, SaveGame_Party::health, SaveGame_Party::intel, Actor::intelligence, Actor::magic, SaveGame_Party::magic, Actor::mana, SaveGame_Party::mana, Exult_server::npc, num_games, party, SaveGame_Details::party_size, Game_singletons::partyman, Image_window::put(), SaveGame_Details::real_day, SaveGame_Details::real_hour, SaveGame_Details::real_minute, SaveGame_Details::real_month, SaveGame_Details::real_second, SaveGame_Details::real_year, SaveGame_Details::save_count, SAVENAME2, screenshot, Newfile_gump::SaveInfo::SetSeqNumber(), SaveGame_Party::shape, SaveGame_Party::shape_file, snprintf, SaveGame_Party::str, Actor::strength, Actor::training, SaveGame_Party::training, and U7ListFiles().
Referenced by delete_file(), and save().
Here is the call graph for this function:

| void Newfile_gump::FreeSaveGameDetails | ( | ) | [protected] |
Definition at line 1183 of file Newfile_gump.cc.
References cur_details, cur_party, cur_shot, filename, games, gd_details, gd_party, and gd_shot.
Referenced by delete_file(), and save().
| void Newfile_gump::PaintSaveName | ( | int | line | ) | [protected] |
Definition at line 472 of file Newfile_gump.cc.
References buttons, cursor, EXULT_FLX_SAV_SELECTED_SHP, fieldgap, fieldh, fieldx, fieldy, Image_window8::fill8(), games, Shape_manager::get_text_height(), Shape_manager::get_text_width(), Game_window::get_win(), Game_singletons::gwin, iconx, icony, list_position, newname, num_games, ShapeID::paint_shape(), Shape_manager::paint_text(), Newfile_gump::SaveInfo::savename, selected, SF_EXULT_FLX, Game_singletons::sman, textx, texty, Gump::x, and Gump::y.
Here is the call graph for this function:

| void Newfile_gump::load | ( | ) |
Definition at line 330 of file Newfile_gump.cc.
References buttons, Modal_gump::done, games, Game_singletons::gwin, Game_window::read(), Game_window::restore_gamedat(), restored, and selected.
Here is the call graph for this function:

| void Newfile_gump::save | ( | ) |
Definition at line 368 of file Newfile_gump.cc.
References Yesno_gump::ask(), buttons, first_free, FreeSaveGameDetails(), games, Game_singletons::gwin, LoadSaveGameDetails(), newname, paint(), Game_window::save_gamedat(), selected, Game_window::set_painted(), and Game_window::write().
Here is the call graph for this function:

| void Newfile_gump::delete_file | ( | ) |
Definition at line 408 of file Newfile_gump.cc.
References Yesno_gump::ask(), buttons, Newfile_gump::SaveInfo::filename, filename, FreeSaveGameDetails(), games, Game_singletons::gwin, is_readable, LoadSaveGameDetails(), paint(), selected, Game_window::set_painted(), and U7remove().
Here is the call graph for this function:

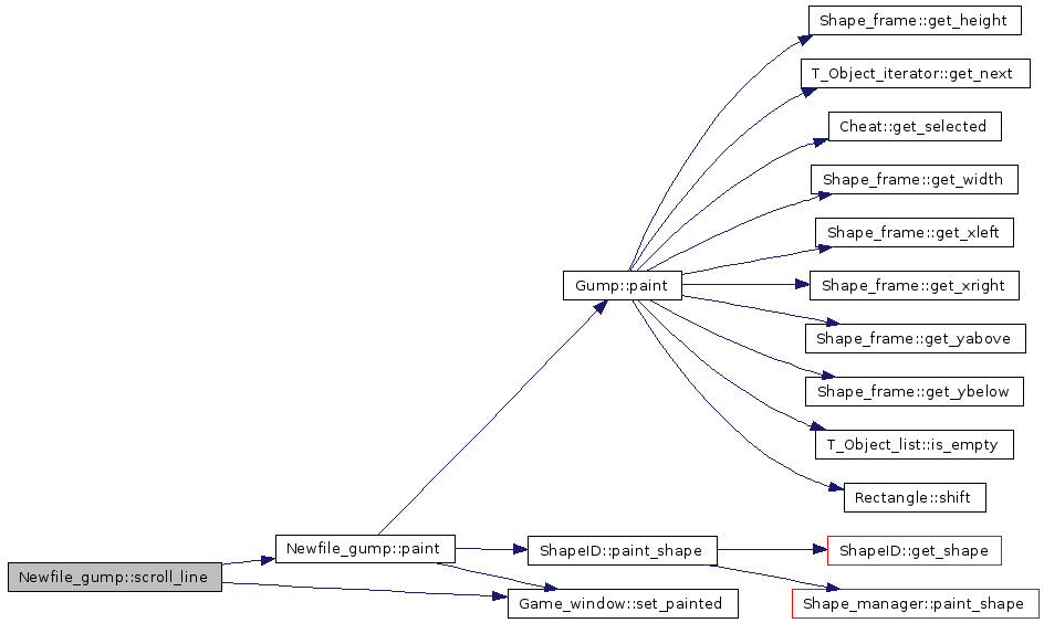
| void Newfile_gump::scroll_line | ( | int | dir | ) |
Definition at line 445 of file Newfile_gump.cc.
References fieldcount, Game_singletons::gwin, list_position, num_games, paint(), and Game_window::set_painted().
Referenced by mousewheel_down(), mousewheel_up(), and scroll_page().
Here is the call graph for this function:

| void Newfile_gump::scroll_page | ( | int | dir | ) |
Definition at line 467 of file Newfile_gump.cc.
References fieldcount, and scroll_line().
Referenced by mousewheel_down(), and mousewheel_up().
Here is the call graph for this function:

| int Newfile_gump::restored_game | ( | ) | [inline] |
Definition at line 194 of file Newfile_gump.h.
References restored.
Referenced by Gamemenu_gump::loadsave().
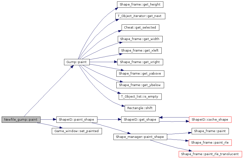
| void Newfile_gump::paint | ( | ) | [virtual] |
Reimplemented from Gump.
Definition at line 516 of file Newfile_gump.cc.
References EXULT_FLX_SAV_SLIDER_SHP, gwin, Exult_server::info, offset, Gump::paint(), ShapeID::paint_shape(), Game_window::set_painted(), SF_BG_SISHAPES_VGA, SF_EXULT_FLX, SF_SHAPES_VGA, and snprintf.
Referenced by delete_file(), save(), scroll_line(), and text_input().
Here is the call graph for this function:

| virtual void Newfile_gump::close | ( | ) | [inline, virtual] |
Reimplemented from Gump.
Definition at line 198 of file Newfile_gump.h.
References Modal_gump::done.
| void Newfile_gump::mouse_down | ( | int | mx, | |
| int | my | |||
| ) | [virtual] |
Implements Modal_gump.
Definition at line 658 of file Newfile_gump.cc.
References deletetext, gwin, Ucscript::hit, loadtext, Gump::on_button(), savetext, and Game_window::set_painted().
Here is the call graph for this function:

| void Newfile_gump::mouse_up | ( | int | mx, | |
| int | my | |||
| ) | [virtual] |
| void Newfile_gump::mouse_drag | ( | int | mx, | |
| int | my | |||
| ) | [virtual] |
| void Newfile_gump::text_input | ( | int | chr, | |
| int | unicode | |||
| ) | [virtual] |
Reimplemented from Modal_gump.
Definition at line 893 of file Newfile_gump.cc.
References Gump_button::activate(), AddCharacter(), BackspacePressed(), btn_cols, btn_rows, buttons, cur_details, cur_party, cur_shot, DeletePressed(), details, Game_singletons::gwin, isascii, MAX_SAVEGAME_NAME_LEN, MoveCursor(), newname, paint(), Gump_button::paint(), party, Gump_button::push(), savetext, screenshot, selected, Game_window::set_painted(), Game_window::show(), and Gump_button::unpush().
Here is the call graph for this function:

| void Newfile_gump::mousewheel_up | ( | ) | [virtual] |
Reimplemented from Modal_gump.
Definition at line 830 of file Newfile_gump.cc.
References scroll_line(), and scroll_page().
Here is the call graph for this function:

| void Newfile_gump::mousewheel_down | ( | ) | [virtual] |
Reimplemented from Modal_gump.
Definition at line 839 of file Newfile_gump.cc.
References scroll_line(), and scroll_page().
Here is the call graph for this function:

Gump_button* Newfile_gump::buttons[8] [protected] |
Definition at line 111 of file Newfile_gump.h.
Referenced by delete_file(), load(), PaintSaveName(), save(), and text_input().
const short Newfile_gump::btn_cols [static, protected] |
const short Newfile_gump::btn_rows [static, protected] |
const short Newfile_gump::fieldx [static, protected] |
const short Newfile_gump::fieldy [static, protected] |
const short Newfile_gump::fieldw [static, protected] |
Definition at line 118 of file Newfile_gump.h.
const short Newfile_gump::fieldh [static, protected] |
const short Newfile_gump::fieldgap [static, protected] |
const short Newfile_gump::fieldcount [static, protected] |
const short Newfile_gump::textx [static, protected] |
const short Newfile_gump::texty [static, protected] |
const short Newfile_gump::textw [static, protected] |
const short Newfile_gump::iconx [static, protected] |
const short Newfile_gump::icony [static, protected] |
const short Newfile_gump::scrollx [static, protected] |
Definition at line 129 of file Newfile_gump.h.
const short Newfile_gump::scrolly [static, protected] |
Definition at line 130 of file Newfile_gump.h.
const short Newfile_gump::scrollh [static, protected] |
Definition at line 131 of file Newfile_gump.h.
const short Newfile_gump::sliderw [static, protected] |
Definition at line 132 of file Newfile_gump.h.
const short Newfile_gump::sliderh [static, protected] |
Definition at line 133 of file Newfile_gump.h.
const short Newfile_gump::infox [static, protected] |
Definition at line 136 of file Newfile_gump.h.
const short Newfile_gump::infoy [static, protected] |
Definition at line 137 of file Newfile_gump.h.
const short Newfile_gump::infow [static, protected] |
Definition at line 138 of file Newfile_gump.h.
const short Newfile_gump::infoh [static, protected] |
Definition at line 139 of file Newfile_gump.h.
const char Newfile_gump::infostring [static, protected] |
Definition at line 140 of file Newfile_gump.h.
const char * Newfile_gump::months [static, protected] |
Definition at line 142 of file Newfile_gump.h.
unsigned char Newfile_gump::restored [protected] |
Image_buffer* Newfile_gump::back [protected] |
SaveInfo* Newfile_gump::games [protected] |
Definition at line 148 of file Newfile_gump.h.
Referenced by delete_file(), FreeSaveGameDetails(), load(), LoadSaveGameDetails(), PaintSaveName(), and save().
int Newfile_gump::num_games [protected] |
Definition at line 149 of file Newfile_gump.h.
Referenced by LoadSaveGameDetails(), PaintSaveName(), and scroll_line().
int Newfile_gump::first_free [protected] |
Shape_file* Newfile_gump::cur_shot [protected] |
Definition at line 152 of file Newfile_gump.h.
Referenced by FreeSaveGameDetails(), LoadSaveGameDetails(), and text_input().
SaveGame_Details* Newfile_gump::cur_details [protected] |
Definition at line 153 of file Newfile_gump.h.
Referenced by FreeSaveGameDetails(), LoadSaveGameDetails(), and text_input().
SaveGame_Party* Newfile_gump::cur_party [protected] |
Definition at line 154 of file Newfile_gump.h.
Referenced by FreeSaveGameDetails(), LoadSaveGameDetails(), and text_input().
Shape_file* Newfile_gump::gd_shot [protected] |
Definition at line 157 of file Newfile_gump.h.
Referenced by FreeSaveGameDetails(), and LoadSaveGameDetails().
SaveGame_Details* Newfile_gump::gd_details [protected] |
Definition at line 158 of file Newfile_gump.h.
Referenced by FreeSaveGameDetails(), and LoadSaveGameDetails().
SaveGame_Party* Newfile_gump::gd_party [protected] |
Definition at line 159 of file Newfile_gump.h.
Referenced by FreeSaveGameDetails(), and LoadSaveGameDetails().
Shape_file* Newfile_gump::screenshot [protected] |
Definition at line 161 of file Newfile_gump.h.
Referenced by LoadSaveGameDetails(), and text_input().
SaveGame_Details* Newfile_gump::details [protected] |
Definition at line 162 of file Newfile_gump.h.
Referenced by LoadSaveGameDetails(), and text_input().
SaveGame_Party* Newfile_gump::party [protected] |
Definition at line 163 of file Newfile_gump.h.
Referenced by LoadSaveGameDetails(), and text_input().
bool Newfile_gump::is_readable [protected] |
const char* Newfile_gump::filename [protected] |
Definition at line 165 of file Newfile_gump.h.
Referenced by delete_file(), FreeSaveGameDetails(), and LoadSaveGameDetails().
int Newfile_gump::list_position [protected] |
int Newfile_gump::selected [protected] |
Definition at line 168 of file Newfile_gump.h.
Referenced by delete_file(), load(), PaintSaveName(), save(), and text_input().
int Newfile_gump::cursor [protected] |
Definition at line 169 of file Newfile_gump.h.
Referenced by AddCharacter(), BackspacePressed(), DeletePressed(), MoveCursor(), and PaintSaveName().
int Newfile_gump::slide_start [protected] |
Definition at line 170 of file Newfile_gump.h.
char Newfile_gump::newname[0x50] [protected] |
Definition at line 171 of file Newfile_gump.h.
Referenced by AddCharacter(), DeletePressed(), MoveCursor(), PaintSaveName(), save(), and text_input().
1.5.1