#include <ucexpr.h>
Inheritance diagram for Uc_call_expression:


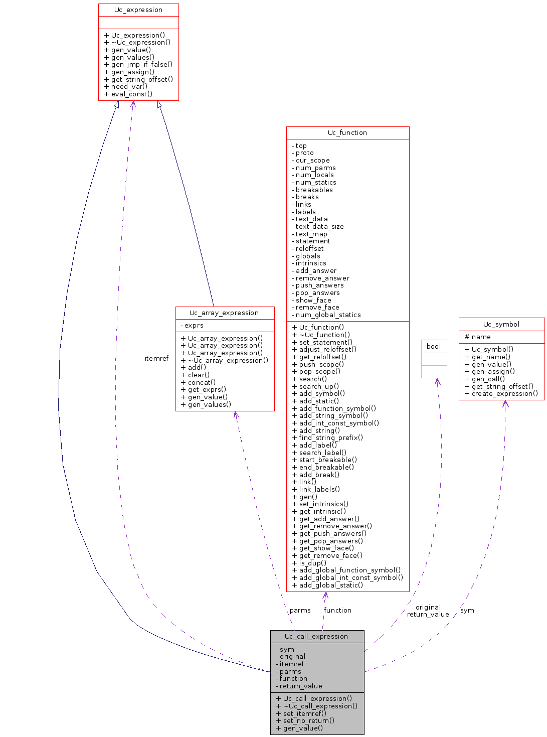
Public Member Functions | |
| Uc_call_expression (Uc_symbol *s, Uc_array_expression *prms, Uc_function *fun, bool orig=false) | |
| ~Uc_call_expression () | |
| void | set_itemref (Uc_expression *iexpr) |
| void | set_no_return () |
| virtual void | gen_value (vector< char > &out) |
Private Attributes | |
| Uc_symbol * | sym |
| bool | original |
| Uc_expression * | itemref |
| Uc_array_expression * | parms |
| Uc_function * | function |
| bool | return_value |
Definition at line 281 of file ucexpr.h.
| Uc_call_expression::Uc_call_expression | ( | Uc_symbol * | s, | |
| Uc_array_expression * | prms, | |||
| Uc_function * | fun, | |||
| bool | orig = false | |||
| ) | [inline] |
| Uc_call_expression::~Uc_call_expression | ( | ) | [inline] |
| void Uc_call_expression::set_itemref | ( | Uc_expression * | iexpr | ) | [inline] |
| void Uc_call_expression::set_no_return | ( | ) | [inline] |
| void Uc_call_expression::gen_value | ( | vector< char > & | out | ) | [virtual] |
Uc_symbol* Uc_call_expression::sym [private] |
bool Uc_call_expression::original [private] |
Uc_expression* Uc_call_expression::itemref [private] |
Uc_array_expression* Uc_call_expression::parms [private] |
Uc_function* Uc_call_expression::function [private] |
bool Uc_call_expression::return_value [private] |
1.5.1