#include <ucexpr.h>
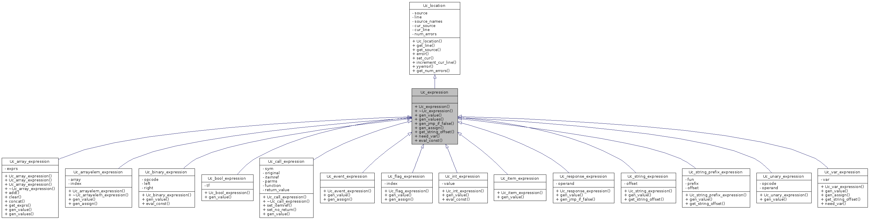
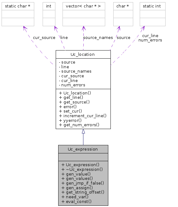
Inheritance diagram for Uc_expression:


Public Member Functions | |
| Uc_expression () | |
| virtual | ~Uc_expression () |
| virtual void | gen_value (vector< char > &out)=0 |
| virtual int | gen_values (vector< char > &out) |
| Ucexpr.cc - Expressions for Usecode compiler. | |
| virtual int | gen_jmp_if_false (vector< char > &out, int offset) |
| virtual void | gen_assign (vector< char > &out) |
| virtual int | get_string_offset () |
| virtual Uc_var_symbol * | need_var (vector< char > &out, Uc_function *fun) |
| virtual bool | eval_const (int &val) |
Definition at line 41 of file ucexpr.h.
| virtual void Uc_expression::gen_value | ( | vector< char > & | out | ) | [pure virtual] |
Implemented in Uc_var_expression, Uc_arrayelem_expression, Uc_flag_expression, Uc_binary_expression, Uc_unary_expression, Uc_response_expression, Uc_int_expression, Uc_bool_expression, Uc_event_expression, Uc_item_expression, Uc_string_expression, Uc_string_prefix_expression, Uc_array_expression, and Uc_call_expression.
Referenced by Uc_function_symbol::gen_call().
| int Uc_expression::gen_values | ( | vector< char > & | out | ) | [virtual] |
Ucexpr.cc - Expressions for Usecode compiler.
Written: 1/0/01 - JSF
Reimplemented in Uc_array_expression.
| int Uc_expression::gen_jmp_if_false | ( | vector< char > & | out, | |
| int | offset | |||
| ) | [virtual] |
Reimplemented in Uc_response_expression.
Definition at line 59 of file ucexpr.cc.
References UC_JNE, and Write2().
Here is the call graph for this function:

| void Uc_expression::gen_assign | ( | vector< char > & | out | ) | [virtual] |
Reimplemented in Uc_var_expression, Uc_arrayelem_expression, Uc_flag_expression, and Uc_event_expression.
| virtual int Uc_expression::get_string_offset | ( | ) | [inline, virtual] |
Reimplemented in Uc_var_expression, Uc_string_expression, and Uc_string_prefix_expression.
| Uc_var_symbol * Uc_expression::need_var | ( | vector< char > & | out, | |
| Uc_function * | fun | |||
| ) | [virtual] |
Reimplemented in Uc_var_expression.
Definition at line 87 of file ucexpr.cc.
References Uc_function::add_symbol(), and Uc_var_symbol::gen_assign().
Here is the call graph for this function:

| bool Uc_expression::eval_const | ( | int & | val | ) | [virtual] |
Reimplemented in Uc_binary_expression, and Uc_int_expression.
1.5.1